出国留学网专题频道信息披露栏目,提供与信息披露相关的所有资讯,希望我们所做的能让您感到满意! 信息披露主要是指公众公司以招股说明书、上市公告书以及定期报告和临时报告等形式,把公司及与公司相关的信息,向投资者和社会公众公开披露的行为。信息披露的完整性和充足度是形成股票市场有效性的必要和充分条件,这种信息披露的完整性和充足度不仅是对上市公司的客观要求,更是对市场监管的客观要求。
2018年司法考试即将开始,出国留学网为考生们整理了“2018年司法考试案例分析”,希望有所帮助,想了解更多考试资讯,请关注小编的及时更新哦。
2018年司法考试案例分析:特许人信息披露不实,被特许人可解除合同
【案情】
2016年10月1日,某洁具公司与张某签订特许经营合同,授权张某未来3年在某地级市区域内专营该公司的自有品牌洁具。同年10月10日,张某开始营业。开业后,张某经营状况一直不佳,计划停业。2017年3月11日,张某发现该公司成立于2016年4月16日,并且只有一个直营店,遂以该公司未向其依法披露真实特许经营活动信息为由,起诉请求判令解除特许经营合同。
【评析】
张某可以该洁具公司未如实披露信息为由主张解除合同。理由如下:
1.拥有至少两个直营店且经营时间超过1年,是特许人从事特许行为的必要条件。
《商业特许经营管理条例》第七条第二款规定:“特许人从事特许经营活动应当拥有至少两个直营店,并且经营时间超过1年。”可见,拥有至少两个直营店并且经营时间超过1年是特许人从事特许活动的必要条件。如果特许人在从事特许活动时不具备该条件,则特许人从事特许活动就不具有合法性。这主要是为了保护被特许人的权益,因为如果特许人的统一经营模式未经过较长时间的实践,很可能不成熟,易导致被特许人的经营行为成为特许人特许经营活动的实验活动,从而损害被特许人的利益。
2.确保信息披露真实性,是特许人的法定义务。
特许经营模式下双方信息不对称、优劣势明显:特许人往往掌握着重要信息,且这些重要信息对被特许人决定是否签订和如何履行特许经营合同、如何有效经营等具有重要的参考价值。为了弥补被特许人信息方面的劣势,保护其合法权益,《商业特许经营管理条例》第二十条要求特许人建立信息披露制度,第二十二条则规定了特许人的信息披露义务,特许人应当向被特许人提供从事特许经营活动的基本情况等信息。拥有至少两个直营店并且经营时间超过1年是特许人从事特许经营活动的基本情况之一,属于应当披露的信息范围。
3.被特许人可以信息披露不真实为由,主张特许经营合同法定解除权。
《商业特许经营管理条例》第二十三条第三款规定:“特许人隐瞒有关信息或者提供虚假信息的,被特许人可以解除特许经营合同。”该条款赋予了被特许人在特许人隐瞒有关信息或者提供虚假信息情况下的法定解除权。本案中,该洁具公司信息披露不实,张某可以据此主张法定合同解除权。
(作者单位:河南省周口市中级人民法院)
推荐阅读:
01-10
参加银行专业资格考试的同学们,出国留学网为你整理“2018中级银行从业法律法规综合能力考点考题:信息披露”,供大家参考学习,希望广大放松心态,从容应对,正常发挥。更多资讯请关注我们网站的更新哦!
2018中级银行从业法律法规综合能力考点考题:信息披露
一、信息披露考点讲义
1.披露的内容要求
(1)经营业绩,包括资本收益率、资产收益率、主要收支项目、净利差及影响收益的主要因素等。
(2)风险暴露和风险管理情况,包括信用风险状况、流动性风险状况、市场风险状况、操作风险状况、其他风险状况。
(3)资本充足状况,包括总资本结构、核心资本和附属资本结构、风险资产总额等。
(4)风险管理战略与实践,包括风险管理的组织结构,风险的识别、监管评价和控制体系等。
(5)会计政策与实践。
(6)主体业务、经营管理等信息。
(7)公司治理结构。
2.信息披露的频率
第三支柱规定的披露频率应该为每半年进行一次。有关银行风险管理目标及政策、报告系统及各项口径的一般性概述的定性披露可每年一次。考虑到新协议增强风险敏感度、在资本市场上更频繁地报告的总体趋势,国际活跃的大银行和其他银行必须按季度披露一级资本充足率、总的资本充足率及其组成成分。
3.披露的范围和方式
披露范围包括:同业、社会公众、国际金融组织和境外机构所在地监管当局等。披露的方式根据披露的对象和范围,可选择新闻媒体、新闻发布会、年报等方式。
二、信息披露考点试题
98.(多选)下列关于市场约束的信息披露的内容要求,叙述正确的有()。
A.经营业绩
B.风险暴露和风险管理情况
C.资本充足状况
D.风险管理战略与实践
E.会计政策与实践
【答案】ABCDE
99.(判断)第三支柱规定的披露频率应该为每半年进行一次,有关银行风险管理目标及政策、报告系统及各项口径的一般性概述的定性披露可每两年一次。( )
A.正确
B.错误
【答案】B。解析:第三支柱规定的披露频率应该为每半年进行一次,有关银行风险管理目标及政策、报告系统及各项口径的一般性概述的定性披露可每年一次。考虑到新协议增强风险敏感度、在资本市场上更频繁地报告的总体趋势,国际活跃的大银行和其他银行必须按季度披露一级资本充足率、总的资本充足率及其组成成分。
100.(判断)披露范围包括:同业、社会公众、国际金融组织和境外机构所在地监管当局等。披露的方式根据披露的对象和范围,可选择新闻媒体、新闻发布会、年报等方式。( )
A.正确
B.错误
【答案】A。
出国留学网银行专业资格考试 栏目推荐:
08-09
出国留学网为大家提供“2017证券从业考试《法律法规》考点:信息披露违法责任划”供广大考生参考,更多证券从业资格考试资讯请关注我们网站的更新!
2017证券从业考试《法律法规》考点:信息披露违法责任划分
《证券市场基本法律法规》考点:信息披露违法责任人员的责任划分(第四章第一节)
信息披露违法责任人员的责任划分
信息披露违法责任人员的责任大小,可以从以下方面考虑责任人员与案件中认定的信息披露违法的事实、性质、情节、社会危害后果的关系,综合分析认定:
(1)在信息披露违法行为发生过程中所起的作用。对于认定的信息披露违法事项是起主要作用还是次要作用,是否组织、策划、参与、实施信息披露违法行为,是积极参加还是被动参加。
(2)知情程度和态度。对于信息披露违法所涉事项及其内容是否知情,是否反映、报告,是否采取措施有效避免或者减少损害后果,是否放任违法行为发生。
(3)职务、具体职责及履行职责情况。认定的信息披露违法事项是否与责任人员的职务、具体职责存在直接关系,责任人员是否忠实、勤勉履行职责,有无懈怠、放弃履行职责,是否履行职责预防、发现和阻止信息披露违法行为发生。
(4)专业背景。是否存在责任人员有专业背景,对于信息披露中与其专业背景有关违法事项应当发现而未予指出的情况,如专业会计人士对于会计问题、专业技术人员对于技术问题等未予指出。
(5)其他影响责任认定的情况。
信息披露违法行为犯罪的处罚情形
认定从轻或者减轻处罚的考虑情形:
(1)未直接参与信息披露违法行为。
(2)在信息披露违法行为被发现前,及时主动要求公司采取纠正措施或者向证券监管机构报告。
(3)在获悉公司信息披露违法后,向公司有关主管人员或者公司上级主管提出质疑并采取了适当措施。
(4)配合证券监管机构调查且有立功表现。
(5)受他人胁迫参与信息披露违法行为。
(6)其他需要考虑的情形
认定为不予行政处罚的考虑情形:
(1)当事人对认定的信息披露违法事项提出具体异议记载于董事会、监事会、公司办公会会议记录等,并在上述会议中投反对票的。
(2)当事人在信息披露违法事实所涉及期间,由于不可抗力、失去人身自由等无法正常履行职责的。
(3)对公司信息披露违法行为不负有主要责任的人员在公司信息披露违法行为发生后及时向公司和证券交易所、证券监管机构...
08-02
大家做好准备迎接考试了吗?出国留学网诚意整理“2017年期货从业基础知识考点分析:信息披露制度”,只要付出了辛勤的劳动,总会有丰硕的收获!欢迎广大考生前来学习。
2017年期货从业基础知识考点分析:信息披露制度
信息披露制度
知识点:
1.信息披露制度是指期货交易所按有关规定公布期货交易有关信息的制度。
2.我国《期货交易管理条例》规定,期货交易所应当及时公布上市品种合约的成交量、成交价、持仓量、最高价与最低价、开盘价与收盘价和其他应当公布的即时行情,并保证即时行情的真实、准确。期货交易所不得发布价格预测信息。未经期货交易所许可,任何单位和个人不得发布期货交易即时行情。
3.我国《期货交易所管理办法》规定,期货交易所应当以适当方式发布下列信息:
(1)即时行情;
(2)持仓量、成交量排名情况;
(3)期货交易所交易规则及其实施细则规定的其他信息。
期货交易涉及商品实物交割的,期货交易所还应当发布标准仓单数量和可用库容情况。期货交易所应当编制交易情况周报表、月报表和年报表,并及时公布。期货交易所对期货交易、结算、交割资料的保存期限应当不少于20年。
4.美国交易者持仓报告(CommitmentsofTradersReports,简称COTReports):美国交易者持仓报告是由美国商品期货交易委员会于美国东部时间每周五15:30公布的当周二的持仓报告,其中披露了含20个以上(包括20个)超过CFTC持仓报告标准的交易者的市场持仓数据。
...03-23
出国留学网银行专业资格栏目小编们精心为广大考生准备了“银行从业2017法律法规考点之信息披露”,各位同学赶快学起来吧,做好万全准备,祝各位同学考试顺利通过。
信息披露
1.披露的内容要求
(1)经营业绩,包括资本收益率、资产收益率、主要收支项目、净利差及影响收益的主要因素等。
(2)风险暴露和风险管理情况,包括信用风险状况、流动性风险状况、市场风险状况、操作风险状况、其他风险状况。
(3)资本充足状况,包括总资本结构、核心资本和附属资本结构、风险资产总额等。
(4)风险管理战略与实践,包括风险管理的组织结构,风险的识别、监管评价和控制体系等。
(5)会计政策与实践。
(6)主体业务、经营管理等信息。
(7)公司治理结构。
2.信息披露的频率
第三支柱规定的披露频率应该为每半年进行一次。有关银行风险管理目标及政策、报告系统及各项口径的一般性概述的定性披露可每年一次。考虑到新协议增强风险敏感度、在资本市场上更频繁地报告的总体趋势,国际活跃的大银行和其他银行必须按季度披露一级资本充足率、总的资本充足率及其组成成分。
3.披露的范围和方式
披露范围包括:同业、社会公众、国际金融组织和境外机构所在地监管当局等。披露的方式根据披露的对象和范围,可选择新闻媒体、新闻发布会、年报等方式。
信息披露制度是证券发行和交易制度的重要组成部分。
银行专业资格栏目为你推荐:
2017年银行专业资格考试时间...
03-22
想报考2017年注册会计师考试的朋友们,出国留学网注册会计师考试栏目为大家整理“2017年注册会计师经济法考点:信息披露制度”,希望对大家能有帮助!
上市公司强制信息披露制度
【内容导航】:
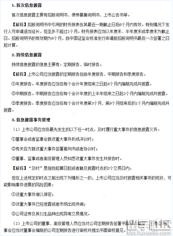
1.首次信息披露
2.持续信息披露
3.信息披露事务管理
【考频分析】:
考频:★★★★★
复习程度:掌握本考点。本考点属于客观题的常设考点。
【高频考点】:上市公司强制信息披露制度

03-10
大家做好准备迎接考试了吗?出国留学网银行专业资格栏目诚意整理“银行从业风险管理2017辅导资料之银行信息披露”,欢迎广大考生前来学习。
银行信息披露
复习摘要:
我国商业银行信息披露存在的问题,信息披露内容不够深入和全面;会计体系不完善
外部审计与信息披露的关系
1.进行外部审计有利提高信息披露的质量
(1)我国商业银行信息披露存在的问题
信息披露内容不够深入和全面
会计体系不完善
风险披露不足
表外信息披露不足
(2)外部审计有利于改进我国商业银行信息披露
2.信息披露对外部审计的影响
(1)透明的信息披露可以提高审计效率,降低审计风险
(2)反之,增加审计风险
市场约束的含义
需要的前提条件
完善的信息披露制度
减少政府的监管
坚持严格的市场退出机制
市场约束机制的运行机理
有效的市场约束机制包含以下意思
银行提供及时和有意思的信息
银行、银行的债权人和所有者需要对之作出理性反应
银行具有良好的治理机构
要有对管理层进行奖惩的适度财务刺激
银行专业资格考试栏目为你推荐:
2017银行专业资格考试复习技巧
01-18
“期货从业考试2017年基础知识重点:信息披露制度”一文由出国留学网期货从业资格考试栏目整理,更多详情,请继续关注我们网站的更新,我们将竭诚为广大考生服务!
期货从业考试2017年基础知识重点:信息披露制度
1、概念
指期货交易所按照有关规定公布期货交易有关信息的制度。
2、《期货交易所管理办法》规定,期货交易所应以适当方式发布下列信息:
(1)即时行情;
(2)持仓量、成交量排名情况;
(3)期货交易所交易规则及其实施细则规定的其他信息。
3、涉及商品实物交割的,期交所还应当发布标准仓单数量和可用库容情况。
期交所应编制交易情况周报表、月报表和年报表并及时公布。
期交所对期货交易、结算、交割资料的保存期限应不少于20年。
期货从业资格考试栏目推荐阅读:
2016年11月证券从业考试即将来临,考生们也要从各个方面出发,保证自己正常发挥,牢记每个重要知识点。出国留学网证券从业考试栏目为大家分享“深交所发布种业种植业等三大行业信息披露指引”,希望对考生能有帮助。想了解更多关于证券从业考试的讯息,请继续关注我们网站的更新。
深交所发布种业种植业等三大行业信息披露指引
日前,深交所发布种业种植业、工程机械业和装修装饰业三项行业信息披露指引。
《种业种植业指引》针对种业公司业务年度和会计年度不重叠、会计年度期末存货信息与销售情况不配比等特征,要求种业公司在业务年度结束时披露业务年度销售数据和库存数据以及主要品种销售情况,方便投资者更全面了解公司的经营状况。
《工程机械业指引》针对公司在转型升级过程中不断尝试新的业务模式或转型新的业务领域,强化风险揭示,重点披露新业务模式、新销售模式的具体内容和相关风险。
《装修装饰业指引》针对行业经营信息披露较少的问题,要求行业公司提高经营情况的披露频次,每季度通过临时公告形式披露订单信息,以便投资者获取更加及时、准确、完整的经营信息。
深交所有关负责人介绍,上述指引综合考虑种业种植业、工程机械业和装修装饰业的行业特点、投资者需求和上市公司信息披露成本,从定期报告和临时报告、首次披露和持续披露、行业特征和公司业务、公司产业链和核心竞争力、价值与风险、财务信息与非财务信息等多维度对细分行业公司的披露信息进行了规范,突出行业特征和行业特有风险的披露。
在强化信息披露义务的同时,深交所结合行业监管实践经验,对规则适用性进行了调整,在控制风险的情况下充分释放市场主体活力。例如,根据工程机械行业公司新型销售模式的业务特点,优化工程机械行业公司对经销商特定借款提供担保的披露和审议要求,在满足一定条件的前提下,行业公司为经销商向银行贷款(相关贷款作为货款直接支付给上市公司)提供的担保可以预计担保额度形式提交股东大会审议。后续执行中,可根据情况在担保总额度范围内对担保对象进行担保,提高经营效率。
据了解,制定过程中,深交所全面向上市公司、市场机构和中小投资者公开征求意见,并通过座谈会等方式与上市公司和市场机构进行面对面沟通,最终上市公司、市场机构和中小投资者提出的许多意见都被吸纳到最终稿中。
证券从业资格考试频道编辑推荐:
2016年11月证券从业考试即将来临,考生们都准备好了吗?出国留学网证券从业考试栏目为大家分享:证监会通报IPO欺诈发行及信息披露违规首批立案案件,希望对考生能有帮助。想了解更多关于证券从业考试的讯息,请继续关注我们网站的更新。
证监会通报IPO欺诈发行及信息披露违规首批立案案件
根据IPO欺诈发行及信息披露违法违规专项执法行动的总体工作部署,在对日常监管部门、自律监管部门常规审核、监管检查及其他渠道发现的违法违规线索初步核查分析基础上,证监会稽查部门决定对IPO申报企业龙宝参茸及粤传媒、*ST烯碳、*ST盈方、匹凸匹、美丽生态5家上市公司正式启动立案调查的行政执法程序。这是证监会部署IPO欺诈发行及信息披露违法违规专项执法行动以来,进入正式立案程序的首批案件。
从核查掌握的线索情况来看,相关发行人、上市公司存在信息披露不真实、不准确、不完整的重大嫌疑,主要问题包括:一是申请IPO的企业涉嫌在招股说明书中虚假陈述,包括隐瞒重大担保事项、不实披露公司治理及内控情况等;二是重组标的企业涉嫌欺诈发行,虚构营业收入与利润;三是上市公司涉嫌在进行收购的相关披露文件中未披露重大债务和对外担保事项,或未如实披露重组申报审核期间发生的重大事项;四是上市公司涉嫌虚构其境外子公司的业务及高额无形资产,冲销母公司巨额财务亏损;五是上市公司涉嫌通过虚构应付款项或虚增其他应收款项抵销业绩下滑,进行财务欺诈;六是上市公司涉嫌在对外投资、重大负债、税款缴纳等业务活动中隐瞒重要财务信息,虚构重要业务数据;七是上市公司涉嫌未及时披露实际控制人、经营范围、企业名称、业绩预告等发生重大变化;八是上市公司涉嫌迎合市场炒作热点,在公司实际业务与收入结构均未发生实质变化的情况下,对公司更名及业务转型作出误导性陈述。
发行人、上市公司违规披露、不披露重要信息的背后,往往隐藏着不法关联交易、违规资金占用、恶性利益输送等严重违法犯罪线索,违规披露的根源是公司治理存在缺陷、内部管理流程混乱、风险内控流于形式、合规披露意识淡薄。对于本次集中部署的6起案件,证监会稽查部门将在前期核查的基础上,按照查处坚决、打击有力、追责全面的目标依法查办,对相关企业披露信息是否真实、准确、完整性进行深入调查,同时对保荐、审计评估和法律服务等中介机构的执业行为是否勤勉尽责进行全面核查,一旦发现涉嫌违法违规问题,立即启动正式立案调查程序。调查工作将本着绝不放过任何一个涉案主体、绝不放过任何一项违法失职行为、绝不放过任何一项需要承担的法律责任的原则,坚决把依法、从严、全面监管的工作要求落到实处。
杜绝造假、反对欺诈,坚决打击信息披露违法违规只有进行时没有完成时。下一步,证监会将按照统一部署、协同联动、持续推进的总体工作安排,针对IPO及持续信息披露的各个环节、各类主体、各种违法行为,全面筛查线索,及时发现问题,坚决查处打击,切实做到发现一起、查处一起,始终保持对信息披露违法违规行为的常态化高压态势,努力促进证券市场信息披露的真实、准确、完整,有效净化市场环境,维护公开、公平、公正的市场秩序,保护好广大投资者合法权益。发言人提醒,发行人、控股股东及实际控制人应谨记真实披露的诚信底线和法律义务,保荐、审计评估和法律服务等中介机构应当依法履职、勤勉尽责,切勿侥幸博弈、以身试法。
信息披露推荐访问