出国留学网专题频道行测数量关系真题栏目,提供与行测数量关系真题相关的所有资讯,希望我们所做的能让您感到满意!
出国留学网为您提供“江西2018年公务员考试行测真题答案及解析:数量关系”来自考试回忆,希望我们提供的信息对您有帮助!
江西2018年公务员考试行测真题答案及解析:数量关系
参考答案及解析:



公务员考试网精心推荐:
本文“2017年国家公务员行测数量关系真题亮点”,跟着出国留学网公务员考试频道来了解一下吧。欢迎您阅读。
2017国家公务员考试公共科目笔试行测科目于今天上午11点结束,本次行测考试仍然分副省级(以上)、地市级(以下)职位两张试卷,今年的数量关系题目具体有什么特点呢?
一、几何问题依然活跃,立体平面携手亮相
2017年国考几何问题热度不减,立体几何与平面几何悉数登场,且更注重与生活背景相结合,对考生基础知识的掌握程度和空间想象能力要求较高。

二、错位重排廉颇不老,披挂上阵再度出征
近5年来一直蛰居不出的错位重排问题在2017国考中再次露面,题目难度不高,主要考查考生的错位重排的熟练程度以及公式的记忆。

公务员考试栏目推荐:
2017年国家公务员行测考试结束了,本文“2017年国家公务员行测数量关系真题(副省级部分)”,跟着出国留学网公务员考试频道来了解一下吧。希望能帮到您!
【2017国考省部级69题】矩形面积如图所示,AD是AB的2倍,E是中点,甲戊的面积是总面积的多少?

A. 3/4 B. 2/3
C. 7/12 D. 1/2
国考省部级71题:
甲乙合作制作花朵,甲10小时,乙15小时,乙休息了1小时40分,甲比乙共多做300朵,问共有多少花?
A. 600 B. 900
C. 1350 D. 1500
国考省部级72题:
5个生产线,一项工程,最快的3条需要做6天,最慢的3条需要做12天,5条生产线需要5天,最慢的两条生产线效率放大一倍,需要多少天完成工程?
A. 11 B. 13
C. 15 D. 30
国考省部级73题:
正三角形小路,甲乙都从A出发,甲速度的为乙速度2倍,哪个图形能表述两人之间距离与时间的关系?

公务员考试栏目推荐:
出国留学网公务员网为大家提供“423联考:2016公务员行测数量关系真题与答案(通用)”,更多公务员考试信息请关注我们网站的更新!

答案:A

答案:B

答案:B

答案:A

答案:B

答案:D

答案:C

答案:D

答案:B

答案:A
05-14
2015国考地市级行测数量关系真题答案解析
【答案与解析】
61.【解析】A。根据题意可知某单位共有男生30人,女生20人,要求随机抽出1人,满足此人为男性党员的概率最大,即可使未入党的15人均为女性,故最大概率为
62.【解析】B。根据题意去甲厂实习的人数占32%,去乙厂实习的人数占24%,因此去丙厂实习的人数占1-32%-24%=44%,故去丙厂的人数比去甲厂多44%-32%=12%;而去甲厂实习的人数比去乙厂的多32%-24%=8%,为6人,故去丙厂的人数比去甲厂的应多6÷8%×12%=9人,故答案选B。
63.【解析】D。设每台收割机每天的工作效率为1,则工作总量为36×14,剩下的36×7由36+4=40台收割机完成,每台收割机效率为1.05,故剩下需要的时间为(36×7)÷(40×1.05)=6天,故答案选D。
64.【解析】B。根据题中已知条件“小王的哥哥比小王大2岁,比小李大5岁”可知小王比小李大3岁,从选项可判断,只有B选项符合,故答案选B。
65.【解析】D。根据题意,收回问卷179+146+246-2×115-24+52=369份,则所求为369÷90%=410份。
66.【解析】D。
67.【解析】C。
68.【解析】C。满足刚好发出9升油的方式有:①选1桶5升装:5+2×2;5+2+1×2;5+1×4共3种。②不选5升装,选2升装和1升装:2×3+1×3;2×2+1×5;2×1+1×7.共3种。故共有3+3=6种方式,答案选C.
69.【解析】C。几何构造类,如下图所示,每个圆形可覆盖一个宽为6厘米长方形。故共需5个圆形才能覆盖整个长方形。

70.【解析】A。
出国留学网公务员频道精心推荐 :
05-12
2015国考行测数量关系真题及答案
61.某农场有36台收割机,要收割完所有的麦子需要14天时间。现收割了7天后增加4台收割机,并通过技术改造使每台机器的效率提升5%,问收割完所有的麦子还需要几天?
A.3 B.4
C.5 D.6
61.【答案】D。6
【解析】设每台收割机每天的工作效率为1,则工作总量为36×14,剩下的36×7由36+4=40台收割机完成,每台收割机效率为1.05,故剩下需要的时间为(36×7)÷(40×1.05)=6天,故答案选D。
62.某单位有50人,男女性别比为3:2,其中有15人未入党,如从中任选1人,则此人为男性党员的概率最大为多少?

65.甲、乙、丙、丁四个人分别住在宾馆1211、1213、1215、1217和1219这五间相邻的客房中的四间里,而另外一间客房空着。已知甲和乙两人的客房中间隔了其他两间客房,乙和丙的客房号之和是四个人里任意二人的房号和中最大的,丁的客房与甲相邻且不与乙、丙相邻。则以下哪间客房可能是空着的?
A.1213 B.1211
C.1219 D.1217
65.【答案】D。1217
【解析】根据已知条件,甲和乙中间隔两间客房,且乙和丙的客房号之和最大,故有两种可能:①甲客房号为1211,乙为1217:丁与甲相邻,不与乙丙相邻,故丁为1213,丙为1219,空1215,无此选项;②甲客房号为1213,乙客房号为1219:丁与甲相邻,不与乙丙相邻,故丁为1211,丙为1215,空1217,满足条件,丙为1217时不满足选项,故答案选D。
72.网管员小刘负责甲、乙、丙三个机房的巡检工作,甲、乙和丙机房分别需要每隔2天、4天和7天巡检一次。3月1日,小刘巡检了3个机房,问他在整个3月有几天不用做机房的巡检工作?
A.12 B.13
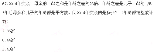
C.14 D.15
72.【答案】C。14
【解析】甲、乙和丙每隔2天、4天和7天巡检一次,即每3天、5天和8天巡检一次,列表标示如下:
04-16
03-13
行测数量关系真题推荐访问