出国留学网专题频道注册会计师经济法大纲变化内容栏目,提供与注册会计师经济法大纲变化内容相关的所有资讯,希望我们所做的能让您感到满意!
03-25
想报考2017年注册会计师考试的朋友们,出国留学网注册会计师考试栏目为大家整理“注册会计师经济法考试大纲变化内容(2017年)”,希望对大家能有帮助!
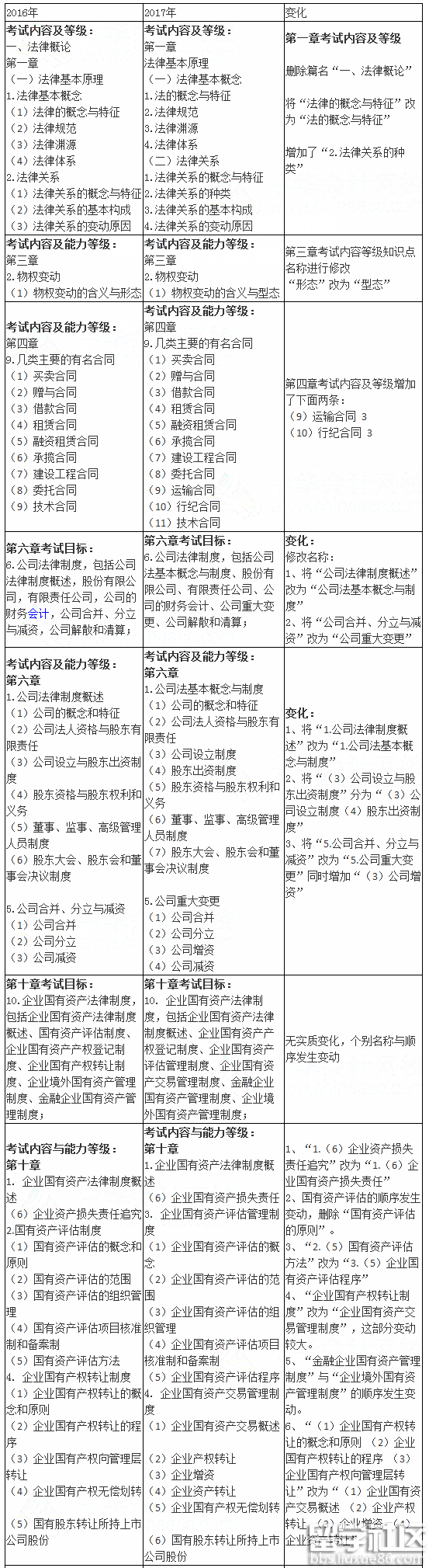
本科目2017年与2016年相比主要变化有:
第一章增加“法律关系的种类”知识点;第二章没有变化;第三章没有实质变化;第四章增加“运输合同”、“行纪合同”知识点;第五章没有变化;第六章第一节、第五节节名修改,内容没有实质修改,增加“公司增资”知识点;第七、八、九章没有变化;第十章主要是节的顺序进行了调整,增加了“企业增资”、“企业资产转让”知识点;第十一章增加“公平竞争审查制度”知识点;第十二章增加“《对外贸易法》的适用范围和原则”知识点。
具体变化如下:


注册会计师考试频道推荐:
2017注册会计师考试大纲汇总注册会计师经济法大纲变化内容推荐访问