出国留学网专题频道银行从业银行管理栏目,提供与银行从业银行管理相关的所有资讯,希望我们所做的能让您感到满意!
09-13
面对越来越近的初级银行从业资格考试时间,各位考生的考试备考应该已经完成的差不多了,下面是小编整理的“2022年下半年初级银行从业《银行管理》必备考点”,让我们一起来看看今天小编整理的考点内容吧,没有掌握的考生要记得及时巩固噢!
考点一:内部审计
(1)内部审计的主要工作方法
①现场审计(最传统、最主要):全面审计(三年为周期)、专项审计、离任审计
②非现场审计:具有全面性、时效性、低成本、高效率的优势
③现场走访:内部分行走访、监管机构走访
④自行查核
(2)内部审计的目标及主要事项

(3)内部审计的组织架构和相关职权
董事会:负责建立和维护健全有效的内部审计体系,批准内部审计章程、中长期审计规划和年度工作计划等,对审计工作情况进行考核监督。【董事会对内部审计的适当性和有效性承担最终责任】
审计委员会:审查银行内部控制,监督内部控制的有效实施和内部控制自我评价情况,协调内部控制审计及其他相关事宜等。【审计委员会负责人应由独立董事担任】
内部审计部门:制定内部审计程序,评价风险状况和管理情况,落实年度审计工作计划,开展后续审计,监督整改情况,对审计项目质量负责,做好档案管理。
首席审计官:负责组织实施内部审计章程、中长期审计规划和年度工作计划,及时向董事会和高级管理层主要负责人报告审计工作情况,并对内部审计的整体质量负责。
内部审计人员:银行内部审计人员原则上按员工总人数的1%配备,并建立内部岗位轮换制。
(4)内部审计的质量控制
①内部审计部门不应直接参与或负责内部控制设计和经营管理决策与执行。
②内部审计部门应在年度风险评估的基础上确定审计重点,审计频率和程度应与银行业务性质、复杂程度、风险状况和管理水平相一致。对每一营业机构的风险评估每年至少一次,审计每两年至少一次。
③加强科技手段和信息技术在审计工作中的运用
④内部审计部门根据工作需要,经董事会批准后,可将部分内部审计项目外包,但需事先对外包机构的独立性、客观性和专业胜任能力进行评估。
⑤董事会可聘请外部机构对内部审计部门的尽职情况进行评价,并保证外部检查人员独立于评价对象、具备专业胜任能力以及与评价对象没有利益冲突。
(5)内部审计的报告制度

09-13
有很多考生都报考了这次的初级银行从业资格考试,那么大家知道银行从业资格考试的重要考点有哪些吗?下面就由小编来为大家分享一些重要的考点吧。下面是小编整理的“2022年下半年初级银行从业《银行管理》高频考点”,可供各位考生参考。
考点一:商业银行风险管理的主要策略和方法
(1)风险分散
多样化投资。“不要将鸡蛋放在同一个篮子里”。
(2)风险对冲
通过投资或购买与标的资产收益波动负相关的某种资产或衍生产品,来冲销标的资产潜在损失。
自我对冲:商业银行利用资产负债表或某些具有收益负相关性质的业务组合本身所具有的对冲特性进行风险对冲。
市场对冲:商业银行对于无法通过资产负债表和相关业务调整进行自我对冲的风险,通过衍生产品市场进行对冲。(3)风险转移
通过购买某种金融产品或采取其他合法的经济措施将风险转移给其他经济主体。
保险转移:商业银行购买保险,以缴纳保险费为代价,将风险转移给承保人。
非保险转移:担保、备用信用证等能够将信用风险转移给第三方。
(4)风险规避
指商业银行拒绝或退出某一业务或市场,以避免承担该业务或市场风险。
是一种消极的风险管理策略,不宜成为主导策略。
(5)风险补偿
商业银行在所从事的业务活动造成实质性损失之前,对所承担的风险进行价格补偿。
高信用等级客户给与利率优惠,对低信用等级客户调高利率。
考点二:风险的分类

考点三:银行就业人员管理
1、银行从业人员行为管理的治理架构和制度建设
(1)董事会
对从业人员的行为管理承担最终责任,培育依法合规、诚实守信的从业人员行为管理文化;审批本机构制定的行为守则及其细则;监督高级管理层实施从业人员行为管理。
(2)监事会
对董事会和高级管理层在从业人员行为管理中的履职情况进行监督评价。
(3)高级管理层
承担从业人员行为管理的实施责任,执行董事会决议,建立覆盖全面的从业人员行为管理体系,明确相关行为管理部门的职责范围;制定行为守则及其细则,并确保实施;每年将从业人员行为评估结果向董事会报告;建立全机构从业人员管理信息系统。
(4)从业人员管理部门
负责全机构从业人员的行为管理。
2、银行从业人员行为管理的制度建设
(1)行为守则和行为细则
(2)评估和监测
(3)招聘和任职
(4)从业人员管理信息...
09-13
银行从业资格考试分为初级考试和中级考试两种,考试时间分为上半年和下半年,2022年下半年的考试时间马上就要到了,下面是出国留学吧网小编为大家整理的“2022年下半年初级银行从业《银行管理》考点”,有需要的考生看过来!
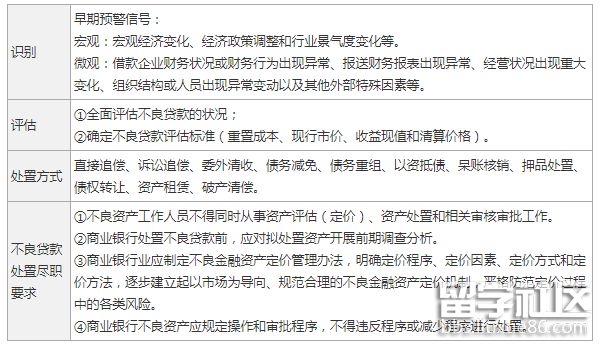
考点一:不良贷款管理

考点二:贷款风险的分类
类别:正常类贷款、关注类贷款、次级类贷款、可疑类贷款和损失类贷款。【后三类合称为不良贷款】

贷款分类原则:真实性原则、及时性原则、重要性原则、审慎性原则。
贷款分类考虑因素:
①借款人的还款能力;
②借款人的还款记录;
③借款人的还款意愿;
④贷款项目的盈利能力;
⑤贷款的担保;
⑥贷款偿还的法律责任;
⑦银行的信贷管理状况。
贷款分离的最低标准:

考点三:信用风险控制


考点四:信用风险计量
出国留学网为你分享“2017初级银行从业考试《银行管理》考点解析”,供大家参考学习,希望对大家有所帮助。欢迎大家继续关注银行从业考试频道查看相关资讯,可按Ctrl+D收藏频道!更多考试资讯请关注出国留学网的更新。
熟悉货币政策目标与工具的内容:
1、货币政策目标
中央银行货币政策的实施,经过一定的传导过程,将其影响导入一国经济的实际领域,达到既定的目标,这就是货币政策的目标,又称货币政策的最终目标(ultimateobjectiveofmonetarypolicy)。
2.内容
通过货币政策的制定和实施所期望达到的最终目的,这是货币政策制定者——中央银行的最高行为准则。
货币政策的目标一般可概括为:稳定物价、充分就业、经济增长、国际收支平衡、金融稳定。
稳定物价是指将一般物价水平的变动控制在一个比较小的区间内,在短期内不发生显著的或急剧的波动。
充分就业是指将失业率降到一个社会能够承受的水平。
经济增长是指经济在一个较长的时期内始终处于稳定增长的状态中,一个时期比另一个时期更好一些,不出现大起大落,不出现衰退。
货币政策的目标包括:最终目标、中介目标和操作目标。
3.关系
货币政策之间的关系较复杂,有的一定程度上具有一致性,如充分就业与经济增长;有的相对独立,如充分就业与国际收支平衡;更多表现为目标间的冲突性。各目标之间的矛盾表现为:物价稳定与充分就业之间存在一种此高彼低的交替关系。当失业过多时货币政策要实现充分就业的目标,就需要扩张信用和增加货币供应量,以刺激投资需求和消费需求,扩大生产规模,增加就业人数;同时由于需求的大幅增加,会带来一定程度的物价上升。反之,如果货币政策要实现物价稳定,又会带来就业人数的减少。所以,中央银行只有根据具体的社会经济条件,寻求物价上涨率和失业率之间某一适当的组合点。
物价稳定与经济增长也存在矛盾。要刺激经济增长,就应促进信贷和货币发行的扩张,结果会带来物价上涨;为了防止通货膨胀,就要采取信用收缩的措施,这有会对经济增长产生不利的影响。
物价稳定与国际收支平衡存在矛盾。若其他国家发生通货膨胀,本国物价稳定,则会造成本国输出增加、输入减少,国际收支发生顺差;反之,则出现逆差,是国际收支恶化。
经济增长与国际收支平衡的矛盾。随着经济增长,对进口商品的需求通常也会增加,结果会出现贸易逆差;反之,为消除逆差,平衡国际收支,需要紧缩信用,减少货币供给,从而导致经济增长速度放慢。
综上所述,由于各目标间存在的矛盾性,中央银行应根据不同的情况选择具体的政策目标。
在开放型的社会经济中,国际收支状况与国内货币供应量密切相关。顺差时,货币供应量呈增加趋势;逆差时,货币供应量将减少。因此,中央银行必须尽可能地使国际收支趋于平衡。
对于任何一个国家,上述各种目标往往不能同时兼顾。最明显的是稳定物价与充分就业之间、经济增长与平衡国际收支之间存在着相当严重的矛盾。如何在这些相互冲突的目标中作出适当的选择,是各国中央银行制定货币政策时所面临的最大难题。
在中国,货币政策目标的选择在实际中有两种主张,一种是单一目标,以稳定币值作为首要的基本目标;另一种是双重目标,即稳定...
03-17
出国留学网银行专业资格栏目小编们精心为广大考生准备了“2017银行从业银行管理复习讲义:公司治理”,各位同学赶快学起来吧,做好万全准备,祝各位同学考试顺利通过。
公司治理
A涵义:银行公司治理,是指在所有权与控制权分离的情况下,银行的投资者为了实现对银行控制并获得良好回报,针对银行运作所设计的各种激励约束机制以及制度安排的总和。
B公司治理的主体
银行公司治理的主体包括股东大会、董事会、监事会和高级管理层。
C利益相关者:除了股东、董事、高级管理人员及监事以外,商业银行的利益相关者还包括存款人及其他债权人、职工、客户、供应商、社区等。商业银行在处理与利益相关者之间的关系时应遵循的基本原则包括:(1)银行应与利益相关者积极合作,共同推动银行持续、健康地发展;(2)银行应为维护利益相关者的权益提供必要的条件,当其合法权益受到侵害时,利益相关者应有机会和途径获得赔偿;(3)银行应向存款人及其他债权人提供必要的信息,以便其对银行的经营状况和财务状况作出判断和进行决策;(4)银行应鼓励职工通过与董事会、监事会和经理人员的直接沟通和交流,反映职工对银行经营、财务状况以及涉及职工利益的重大决策的意见;(5)银行应在保持银行持续发展、实现股东利益最大化的同时,应关注所在社区的福利、环境保护、公益事业等问题,重视银行的社会责任。
D信息披露:真实、准确、完整、及时的信息披露,是商业银行公司治理持续有效的重要保证和促进因素。商业银行应披露下列公司治理信息:
(1)年度内召开股东大会情况;
(2)董事会的构成及其工作情况;
(3)监事会的构成及其工作情况;
(4)高级管理层成员构成及其基本情况;
(5)银行部门与分支机构设置情况;
(6)独立董事的工作情况。
银行专业资格栏目为你推荐:
2017上半年银行专业资格考试报名时间03-17
出国留学网银行专业资格栏目小编们精心为广大考生准备了“2017银行从业银行管理复习资料:风险管理”,各位同学赶快学起来吧,做好万全准备,祝各位同学考试顺利通过。
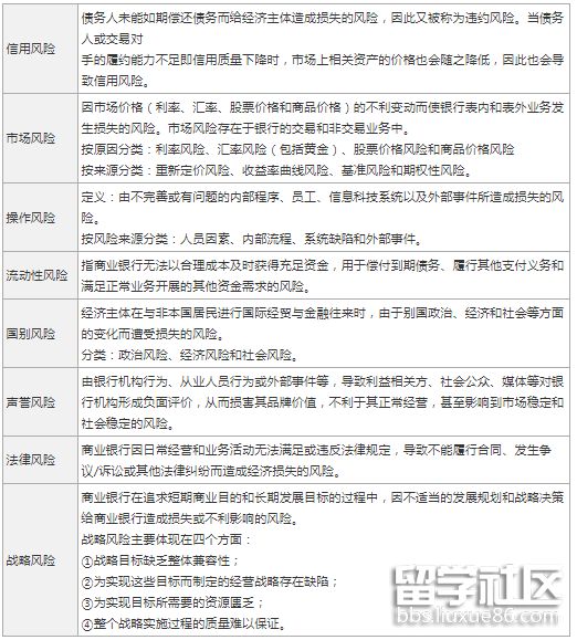
A 银行风险的种类:
银行风险主要包括信用风险、市场风险、操作风险、流动性风险、国家风险、声誉风险、法律风险、合规风险和战略风险九大类。
战略风险是指银行在追求短期商业目的和长期发展目标的系统化管理过程中,不适当的未来发展规划和战略决策可能威胁银行未来发展的潜在风险。
B 风险管理的发展历程:
1.资产风险管理阶段
2.负债风险管理阶段
3.资产负债风险管理阶段
4.全面风险管理阶段
C 全面风险管理:
全面风险管理模式体现了面向全球的风险管理体系、全面的风险管理范围、全程的风险管理过程、全新的风险管理方法以及全员的风险管理文化等先进的风险管理理念和方法。
1.全球的风险管理体系
2.全面的风险管理范围
所谓全面风险管理是指对整个银行内各个层次的业务单位、各种风险的通盘管理,这种管理要求将信用风险、市场风险和操作风险等不同风险类型,公司/机构、个人等不同客户种类,资产业务、负债业务和中间业务等不同性质业务的风险都纳入统一的风险管理范围,并将承担这些风险的各个业务单位纳入统一的管理体系中,对各类风险依据统一的标准进行测量并加总,依据全部业务的相关性对风险进行控制和管理。全面风险管理是银行业务多元化后产生的一种需求,其优点是可以大大改进风险一收益分析的质量,在银行系统内实现风险管理理念、目标和标准的统一,从而实现风险管理的全面化、系统化。
3.全程的风险管理过程
银行的业务特点决定了每个业务环节都具有潜在的风险,银行的风险管理也应贯穿于业务发展的每一个过程。哪一个环节缺少风险管理,就有可能出现损失,甚至导致整个业务活动的失败。
4.全新的风险管理方法
5.全员的风险管理文化
风险存在于银行业务的每一个环节,银行的这种内在风险特性决定了风险管理必须体现为每一个员工的行为,所有银行工作人员都应该具有风险管理的意识和自觉性。为了有效地识别、计量和监控风险,银行通常设有专门的风险管理部门,但风险管理绝不仅仅是风险管理部门的职责,无论是董事会、管理层,还是业务部门,乃至运营部门,每个人在从事岗位工作时,都必须深刻了解可能存在的潜在的风险因素,并主动地加以预防。
D风险管理流程:
银行风险管理流程主要包括风险识别、风险计量、风险监测和风险控制四个步骤。一般来说,银行的风险管理部门承担了风险识别、风险计量、风险监测的重要职责,而各级风险管理委员会承担风险控制、决策的责任。
1.风险识别
有效识别风险是风险管理的最基本要求,其关注的主要问题是:风险因素、风险的性质以及后果,识别的方法及其效果。风险识别包括感知风险和分析风险两个环节,即了解各种潜在的风险和分析引起风险事件的原因。
2.风险计量
风险计量是全面风险管理、资本监管和经济资本配置得以有效实施的基础.
3.风险监测
风险监测包含两层含义:一是监测各种可量化的关键风险指标,以及不可量...
03-17
出国留学网银行专业资格栏目小编们精心为广大考生准备了“2017银行从业银行管理:银行资本的概念与作用”,各位同学赶快学起来吧,做好万全准备,祝各位同学考试顺利通过。
A银行资本的概念与作用
1.银行资本的概念
从不同的角度看,银行资本的定义不尽相同。银行通常在三个意义上使用“资本”这个概念,即财务会计、银行监管和内部风险管理,所对应的概念分别是会计资本、监管资本和经济资本。
(1)会计资本,也称为账面资本,指银行资产负债表中资产减去负债后的余额,即所有者权益。我国商业银行的会计资本包括实收资本、资本公积、盈余公积、一般准备、未分配利润(累计亏损)、外币报表折算差额和少数股东权益。
(2)监管资本,指银行监管当局为了满足监管要求、促进银行审慎经营、维持金融体系稳定而规定的银行必须持有的资本。
(3)经济资本,指银行内部管理人员根据银行所承担的风险计算的、银行需要保有的最低资本量。它用于衡量和防御银行实际承担的损失超
2.银行资本的作用
银行的突出特点是高负债经营,自有资本较少,银行资本的作用主要表现在以下几个方面:
(1)满足银行正常经营对长期资金的需要。
(2)吸收损失。
(3)限制银行业务过度扩张和承担风险。
(4)维持市场信心。市场信心是影响高负债经营的银行业稳定性的直接因素。
(5)为银行管理尤其是风险管理提供最根本的驱动力。
B监管资本的要求及管理:我国监管资本的构成
1.核心资本: (1)实收资本(2)资本公积。 (3)盈余公积, (4)未分配利润 (5)少数股权
2.附属资本 (1)重估储备,指商业银行经国家有关部门批准,对固定资产进行重估时,固定资产公允价值与账面价值之间的正差额部分。若中国银监会认为重估作价是审慎的,这类重估储备可以列入附属资本,但计入附属资本的部分不超过重估储备的70%。
(2)一般准备
(3)优先股
(4)可转换债券,指商业银行依照法定程序发行的、在一定期限内依据约定条件可以转换成商业银行普通股的债券。
(5)混合资本债券
(6)长期次级债务,指原始期限最少在5年以上的次级债务。次级债务是对银行收益和净资产的请求权次于其他债务(如银行存款)的债务。经中国银监会认可,商业银行发行的普通的、无担保的、不以银行资产为抵押或质押的长期次级债务工具可列入附属资本,在距到期日前最后5年,其可计入附属资本的数量每年累计折扣20%。如一笔10年期的次级债券,第六年计人附属资本的数量为100%,第七年为80%,第八年为60%,第九年为40%,第十年为20%。
3.扣除项
C 经济资本及其应用:提高资本充足率的方法
商业银行要提高资本充足率,主要有两个途径,一是增加资本;二是降低风险加权总资产。前者称为“分子对策”,后者称为“分母对策”。当然,银行也可以“双管齐下”,同时采取两个对策。
1.分子对策 2.分母对策 3.综合措施
商业银行提高资本充足率往往可以“双管齐下”,同时采取分子对策和分母对策,其中非常重要的一个综合性方法是银行并购。
03-17
出国留学网银行专业资格栏目小编们精心为广大考生准备了“2017银行从业银行管理辅导讲义之内部控制”,各位同学赶快学起来吧,做好万全准备,祝各位同学考试顺利通过。
内部控制
A内部控制的重点内容:
内部控制,是由企业董事会、监事会、经理层和全体员工实施的、旨在实现控制目标的过程。
B内部控制的目标 :是合理保证企业经营管理合法合规、资产安全、财务报告及相关信息真实完整,提高经营效率和效果,促进企业实现发展战略
内部控制的原则:
C内部控制的原则
1.全面性原则 2.重要性原则 3.制衡性原则 4.适应性原则 5.成本效益原则
D内部控制的构成要素:
1.内部环境 2.风险评估 3.控制活动 4.信息与沟通 信息与沟通是企业及时、准确地收集、传递与内部控制相关的信息,确保信息在企业内部、企业与外部之间进行有效沟通
5.内部监督 内部监督是企业对内部控制建立与实施情况进行监督检查,评价内部控制的有效性,一旦发现内部控制缺陷,应当及时加以改进。
银行专业资格栏目为你推荐:
...03-17
出国留学网银行专业资格栏目小编们精心为广大考生准备了“2017银行从业银行管理辅导之合规管理”,各位同学赶快学起来吧,做好万全准备,祝各位同学考试顺利通过。
合规管理
A 合规管理的相关概念:
合规,是指使商业银行的经营活动与法律、规则和准则相一致。
合规风险,是指商业银行因没有遵循法律、规则和准则可能遭受法律制裁、监管处罚、重大财务损失和声誉损失的风险。
合规管理部门,是指商业银行内部设立的专门负责合规管理职能的部门、团队或岗位。
B 合规管理的目标:
合规管理是商业银行一项核心的风险管理活动。商业银行应综合考虑合规风险与信用风险、市场风险、操作风险和其他风险的关联性,确保各项风险管理政策和程序的一致性。
商业银行合规风险管理的目标是通过建立健全合规风险管理框架,实现对合规风险的有效识别和管理,促进全面风险管理体系建设,确保依法合规经营。
合规管理体系的基本要素:
C 合规管理体系的基本要素
商业银行应建立与其经营范围、组织结构和业务规模相适应的合规风险管理体系。合规风险管理体系应包括以下基本要素:
(1)合规政策;
(2)合规管理部门的组织结构和资源;
(3)合规风险管理计划;
(4)合规风险识别和管理流程;
(5)合规培训与教育制度。
银行专业资格栏目为你推荐:
2017上半年银行专业资格考试报名时间
银行从业银行管理推荐访问