出国留学网专题频道注会税法栏目,提供与注会税法相关的所有资讯,希望我们所做的能让您感到满意!
出国留学网为大家带来“2018注会《税法》考点:税收立法”供您参考,更多注册会计师考试资讯网站将持续更新,敬请关注!
2018注会《税法》考点:税收立法
【考情分析】重要考点
一、税收管理体制的概念
1.税收管理体制是在各级国家机构之间划分税权的制度。
2.税收管理权限按大类划分
3.我国的税收立法权的划分——按税收执法级次来划分。
二、税收立法原则
1.从实际出发的原则
2.公平原则
3.民主决策的原则
4.原则性与灵活性相结合的原则
5.法律的稳定性、连续性与废、改、立相结合的原则
三、税收立法权划分现状
(一)全国性税种的立法权,即包括全部中央税、中央与地方共享税和在全国范围内征收的地方税税法的制定、公布和税种的开征、停征权,属于全国人大及其常务委员会。
(二)经全国人大及其常委会授权,全国性税种可先由国务院以“条例”或“暂行条例”的形式发布施行。
(三)经全国人大及其常委会授权,国务院有制定税法实施细则、增减税目和调整税率的权力。
(四)经全国人大及其常委会的授权,国务院有税法的解释权;经国务院授权,国家税务主管部门(财政部、国家税务总局及海关总署)有税收条例的解释权和制定税收条例实施细则的权力。
(五)【2017变化】经国务院授权,省级人民政府有本地区地方税法的解释权和制定税法实施细则、调整税目、税率的权力,也可在上述规定的前提下,制定一些税收征收办法,还可以在全国性地方税条例规定的幅度内,确定本地区适用的税率或税额。{最低只能授权到省级,不能再层层下放}
四、税收立法机关

{注,“条例”有可能是税收法规,也有可能是税收法律;“细则”不一定就是税收规章,也有可能是税收法规。最好具体的分别记一下留个印象。}
五、税收立法程序
税收立法程序是指有权的机关,在制定、认可、修改、补充、废止等税收立法活动中,必须遵循的法定步骤和方法。{立、改、废}
目前我国税收立法程序主要包括以下几个阶段:
1.提议阶段;
2.审议阶段;
3.通过和公布阶段。{注意,公布也算税收立法程序的阶段。实际上可以说一共是四个阶段。}
出国留学网为大家带来“2018注会《税法》考点:税法构成要素”供您参考,更多注册会计师考试资讯网站将持续更新,敬请关注!
2018注会《税法》考点:税法构成要素
【考情分析】重要考点
税法的构成要素一般包括总则、纳税义务人、征税对象、税目、税率、纳税环节、纳税期限、纳税地点、减税免税、罚则、附则等项目。
重点有:
一、纳税人
1.含义:是税法规定的直接负有纳税义务的单位和个人
2.范围:自然人、法人、其他组织;
居民纳税人和非居民纳税人;
纳税人与负税人、扣缴义务人关系:
二、征税对象:即纳税客体
1.含义:指税法规定对什么征税,是征纳税双方权利义务共同指向的客体或标的物。
2.重要作用:是区别一种税与另一种税的重要标志。是税法最基本的要素,体现着征税的最基本界限,决定着某一种税的基本征税范围,同时,征税对象也决定了各个不同税种的名称。
3.与课税对象相关的两个概念:

{税额=税基*税率}
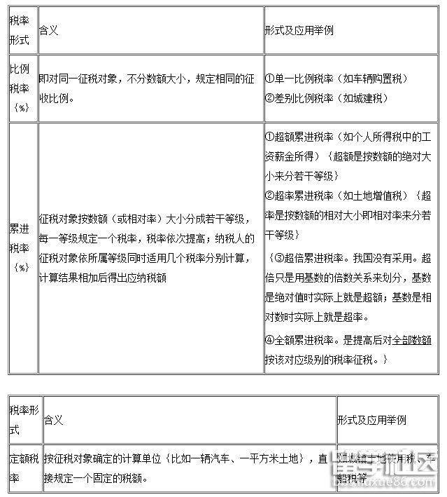
三、税率
税率是对征税对象的征收比例或征收额度。税率是计算税额的尺度,也是衡量税负轻重与否的重要标志。{税率=税额/征税对象}
我国现行的税率主要有:

【提示】有的税采用两种税率形式
四、纳税期限:关于税款缴纳时间方面的限定。{税法规定的缴纳时限不包括“申报期限”}
相关的三个概念:
(1)纳税义务发生时间:是指应税行为发生的时间。
(2)纳税期限:每隔固定时间汇总一次纳税义务税额的时间。纳税人的具体纳税期限,由主管税务机关根据纳税人应纳税额的大小分别核定;不能按照固定期限纳税的,可以按次纳税。
(3)缴库期限:税法规定的纳税期限界满之时,纳税人将应纳税款缴入国库的期限。
纳税期限:(3个)
例如:销售货物(增值税)
2016.3.12 开具发票 价款100万 税款 17万{3月份的税,要在4...
出国留学网为大家带来“2018注会《税法》考点:现行税法体系”供您参考,更多注册会计师考试资讯网站将持续更新,敬请关注!
2018注会《税法》考点:现行税法体系
【考情分析】一般考点
一、税法分类

二、现行税法体系
我国现行税法体系由税收实体法和税收征收管理法律制度构成。
1.税收实体法体系
由17个税收法律、法规组成,它们按性质作用分五类。 {对于税种的分类,不具有法定性}
【要点】我国目前税制是以间接税和直接税为双主体的税制结构。

2.税收程序法体系
税收征收管理法律制度,包括《税收征收管理法》、《海关法》和《进出口关税条例》等。{我国现行税法体系不存在《中央与地方共享税条例》这个东西}
(1)由税务机关负责征收的税种的征收管理,按照全国人大常委会发布实施的《税收征收管理法》执行。
(2)由海关机关负责征收的税种的征收管理,按照《海关法》及《进出口关税条例》等有关规定执行。
【要点】税收实体法和税收征收管理的程序法的法律制度构成了我国现行税法体系。
出国留学网注册会计师考试栏目推荐:
出国留学网为大家带来“2018注会《税法》考点:进项税额转”供您参考,更多注册会计师考试资讯网站将持续更新,敬请关注!
2018注会《税法》考点:进项税额转
进项税额转出有常见的三种转出方法,即:
直接计算转出法;
还原计算转出法;
比例计算转出法。
(1)直接计算进项税转出的方法——适用于一般情况下材料等的非正常损失或改变用途
【案例】某企业将数月前外购的一批生产用材料改变用途,用于职工福利,账面成本10000元,则需要做进项税转出:
10000×17%=1700(元)。
(2)还原计算进项税转出的方法——适用于计算抵扣进项税的免税农产品的非正常损失
【案例】某企业(增值税一般纳税人)因管理不善,导致一批以往向农业生产者收购的大豆霉烂变质,账面成本10940元(含运费500元),其转出的进项税额为:
(10940-500)÷(1-13%)×13%+500×11%=1560+55=1615(元)。
(3)比例计算进项税转出的方法——适用于半成品、产成品的非正常损失
【案例】某服装厂(一般纳税人)外购比例60%,某月因假冒商标被政府管理部门没收其一批账面成本20000元的成衣,其需要转出进项税:
20000×60%×17%=2040(元)。
【提示】①将非正常损失中的外购比例部分对应的进项税做转出处理。②被执法部门依法没收或者强令自行销毁的货物不得抵扣进项税,这是“营改增”之后新增的规定。
【回答】农业生产者销售自产的农产品(比如本题的大豆)是免征增值税的,所以买价中是不含增值税的,但是对于购货方来讲,如果不能抵扣进项税额,就不算是真正的优惠政策,因此国家允许其将买价的13%作为进项税额进行抵扣,即可抵扣的进项税额=买价×(1-13%)。因此计入农产品的账面成本=买价×(1-13%),做进项税额转出处理时,首先要还原买价,买价=账面成本÷(1-13%),转出的进项税额=当初抵扣的进项税额=买价×13%。
总结做题方法如下:
(1)从农业生产者手中购入的初级农产品的进项税额转出=账面成本÷(1-13%)×13%(本题的大豆转出进项税额适用此种办法)
(2)除(1)以外的情况下的进项税额转出=账面成本×适用税率(本题的运费转出适用此种办法)
出国留学网注册会计师考试栏目推荐:
出国留学网为大家带来“2018注会《税法》考点:以旧换新”供您参考,更多注册会计师考试资讯网站将持续更新,敬请关注!
2018注会《税法》考点:以旧换新
【问题】以旧换新业务的增值税、消费税处理
【回答】
(1)纳税人采取以旧换新方式销售一般货物,应按新货物的同期销售价格确定销售额。也就是说,计算增值税和消费税时是以新货物的销售价格为计税依据,不能扣减旧货物的价款。
这是因为销售货物和购进货物是两个不同的业务活动,销售额与收购额不能相互抵减,也是为了严格控制增值税和消费税的计算征收,防止出现销售额不实、减少纳税的现象。
(2)对于“金银首饰”以旧换新业务,应按照销售方实际收取的不含增值税的全部价款征收增值税和消费税。(特例)
这个规定是考虑到金银首饰比较特殊,因为金银首饰的保值性好,旧金银首饰的可利用价值较高,所以对于金银首饰特殊处理,按实际收取的不含增值税价款征税。
出国留学网注册会计师考试栏目推荐:
...
出国留学网为大家带来“2018注会《税法》考点:增值税的计税方法”供您参考,更多注册会计师考试资讯网站将持续更新,敬请关注!
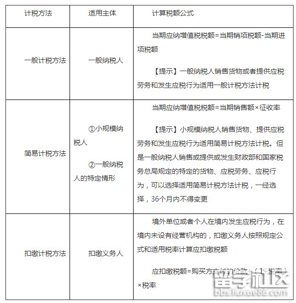
2018注会《税法》考点:增值税的计税方法
【内容导航】
增值税的税率
【所属章节】
本知识点属于CPA税法科目第二章增值税法的内容 第四节增值税的计税方法
【知识点】
增值税的计税方法,包括一般计税方法、简易计税方法和扣缴计税方法

出国留学网注册会计师考试栏目推荐:...
出国留学网为你带来[2017注会《税法》第一章练习题],欢迎大家继续关注会计从业资格考试频道查看相关资讯,可按Ctrl+D收藏频道!更多考试资讯请关注出国留学网的更新。
一、单选题
1、(2014年考题)下列各项税法原则中,属于税法适用原则的是( )。
A.税收公平原则
B.税收法定原则
C.实质课税原则
D.程序优于实体原则
【正确答案】D
【答案解析】选项ABC,属于税法的其他基本原则;选项D,属于税法的适用原则。税收法定原则是税法基本原则的核心。
2、如果纳税人通过转让定价或其他方法减少计税依据,税务机关有权重新核定计税依据,以防止纳税人避税与偷税,这样处理体现了税法基本原则中的( )。
A.税收法律主义原则
B.税收公平主义原则
C.税收合作信赖主义原则
D.实质课税原则
【正确答案】D
【答案解析】实质课税原则是指应根据客观事实确定是否符合课税要件,并根据纳税人的真实负担能力决定纳税人的税负,而不能仅考虑相关外观和形式。所以上述处理是体现了实质课税原则的。
3、下列关于税收法律关系的表述中,正确的是( )。
A.征纳双方法律地位的平等主要体现为双方权利与义务的对等
B.履行纳税义务的法人、自然人是义务主体或称为权利客体
C.代表国家行使征税职权的税务机关是权利主体
D.税法是引起法律关系的前提条件,税法可以产生具体的税收法律关系
【正确答案】C
【答案解析】选项A,权利与义务不对等;选项B,法人、自然人属于税收法律关系的权利主体;选项D,税法是引起税收法律关系的前提条件,但税法本身并不能产生具体的税收法律关系。
4、下列有关我国税收执法权的表述中,正确的是( )。
A.经济特区有权自行制定涉外税收的优惠措施
B.除少数民族自治地区和经济特区外,各地不得擅自停征全国性的地方税种
C.按税种划分中央和地方的收入,中央和地方共享税原则上由地方税务机构负责征收
D.省级人民政府及其税收主管部门可自行调整当地涉外税收的优惠措施,但应报国务院及其税务主管部门备案
【正确答案】B
【答案解析】涉外税收必须执行国家统一的税法,涉外税收政策的调整权集中在全国人大常委会和国务院,各地一律不得自行制定涉外税收的优惠措施。中央和地方共享税主要由国家税务机构负责征收。
二、多选题
1、(2015年考题)我国纳税人依法享有纳税人权利,下列属于纳税人权利的有( )。
A.依法申请减免税权
B.控告税务人员的违法违纪行为
C.对税务机关作出的决定享有申辩权
D.要求税务机关为纳税人的商业秘密保密
【正确答案】ABCD
【答案解析】纳税人、扣缴义务人的权利:(1)纳税人、扣缴义务人有权向税务机关了解国家税收法律、行政法规的规定以及与纳税程序有关的情况;(2)纳税人、扣缴义务人有权要求税务机关为纳税人、扣缴义务人的情况保密;(3)...
出国留学网为你带来[2017注会《税法》例题精选【一】],欢迎大家继续关注会计从业资格考试频道查看相关资讯,可按Ctrl+D收藏频道!更多考试资讯请关注出国留学网的更新。
一、单选题
1、陈先生为某上市公司的普通职工,公司2017年实行雇员股票期权计划。2017年6月18日,该公司授予杨先生股票期权9000股,授予价3元/股;该期权无公开市场价格,并约定2018年2月18日起可以行权,行权前不得转让。2018年2月18日陈先生以授予价购买股票9000股,当日该股票的公开市场价格8元/股。计算陈先生2月份应缴纳个人所得税( )元。
A、0
B、7940
C、4560
D、5900
【正确答案】C
【答案解析】转让不可以公开交易的股票期权,行权时按照工资薪金所得征税。2月份陈先生应纳个人所得税=[9000×5÷8×20%-555]×8=4560(元)。
2、境内甲企业2016年度境内所得应纳税所得额为400万元,在全年已预缴税款25万元,来源于境外A国税前所得100万元,境外实际缴纳税款20万元,该企业当年汇算清缴应补(退)的税款为( )万元。
A、50
B、60
C、70
D、80
【正确答案】D
【答案解析】甲企业汇总纳税应纳税额=(400+100)×25%=125(万元)
境外已纳税款扣除限额=100×25%=25(万元),境外实纳税额20万元,可全额扣除。境内已预缴25万元,则汇总纳税应纳所得税额=125-20-25=80(万元)。
3、从境内向境外单笔支付等值5万美元以上的外汇资金,无需向所在地主管国税机关进行税务备案的是( )。
A、境外机构境内获得不动产的转让收入
B、境外个人在境内的工作报酬
C、外国投资者以境内直接投资合法所得在境内再投资单笔5万美元以上
D、境内机构在境外代表机构的办公经费
【正确答案】D
【答案解析】选项D无需向所在地主管国税机关进行税务备案。
4、某公司进口一批货物,海关于2016年3月1日填发税款缴款书(不考虑节假日顺延的问题),但公司迟至3月27日才缴纳500万元的关税。海关应征收关税滞纳金( )万元。
A、2.75
B、3
C、6.5
D、6.75
【正确答案】B
【答案解析】关税纳税期限是海关填发税款缴纳证之日起15日内,未在期限内缴纳税额构成关税滞纳。本题从3月16日开始关税滞纳,滞纳天数为16日~27日,共12天。滞纳金=滞纳关税税额×滞纳金征收比率(0.5‰)×滞纳天数=500×0.5‰×12=3(万元)。
5、甲企业在破产清算时,将价值2000万元的房地产抵偿债务;另将价值6000万元的房地产转让给非债权人乙企业,乙企业没有安置甲企业职工。当事人各方合计应缴纳契税为( )万元。(契税适用税率4%)
A、0
B、120
C、240
D、320
【正确答案】C
【答案...
01-19
出国留学网注册会计师考试栏目发布“2017年注册会计师《税法》易考点:国际重复课”希望可以帮到广大考生,了解更多相关详情,请继续关注我们网站的更新!
2017注会《税法》知识点提炼:税法要素
【单选题】下列关于税法要素的说法中,表述不正确的是( )。
A、税目是征纳税双方权利义务共同指向的客体或标的物
B、税率是衡量税负轻重的重要标志
C、所得税在分配环节纳税
D、征税对象就是税收法律关系中征纳双方权利义务共同指向的客体或标的物
【答案】A
【解析】
税目是各个税种的所规定的具体征税项目,征税对象又叫课税对象、征税客体,指税法规定对什么征税,是征纳税双方权利义务共同指向的客体或标的物,是区别一种税与另一种税的重要标志。
考点精讲:税法要素
税法要素是各种单行税法具有的共同的基本要素的总称。
1.总则。主要包括立法依据、立法目的、适用原则等。
2.纳税义务人。又称“纳税主体”,是税法规定的直接负有纳税义务的单位和个人。
税法要素是各种单行税法具有的共同的基本要素的总称。
1、总则。主要包括立法依据、立法目的、适用原则等。
2、纳税义务人。又称“纳税主体”,是税法规定的直接负有纳税义务的单位和个人。
纳税人有两种基本形式:自然人和法人。
自然人是基于自然规律而出生的,有民事权利和义务的主体,包括本国公民,也包括外国人和无国籍人。
法人是自然人的对称,我国法人主要有四种:机关法人、事业法人、企业法人、社团法人。
3、征税对象。征税对象又叫课税对象、征税客体,指税法规定对什么征税,是征纳税双方权利义务共同指向的客体或标的物,是区别一种税与另一种税的重要标志。
税基又叫计税依据,是据以计算征税对象应纳税款的直接数量依据,它解决对征税对象课税的计算问题,是对课税对象的量的规定。
4、税目。指各个税种所规定的具体征税项目。反映征税的具体范围,是对课税对象质的界定。税目体现征税的广度。
5、纳税环节。指征税对象在从生产到消费的流转过程中应当缴纳税款的环节。
6、税期限。指纳税人按照税法规定缴纳税款的期限。有三个概念:纳税义务发生时间、纳税期限、缴库期限。
7、税地点。纳税人(包括代征、代扣、代缴义务人)的具体纳税地点。各税种纳税地点的规定都易出客观题。
8、税免税。指对某些纳税人和征税对象采取减少征税或免予征税的特殊规定。各章节的减税免税规定往往存在大量考点。
9、罚则。指对违反税法的行为采取的处罚措施。印花税、征管法等章节都有违章处罚措施。
10、附则。主要包括两项内容:一是规定此项税法的解释权,二是规定税法的生效时间。后续章节没有特别表述,可作一般了解。
注册会计师考试频道推荐阅读:
2016年注会《税法》如何复习
2016年注册会计师考试基础阶段的备考已经扬帆起航,不知道各位考生复习的怎么样了。对于很琐碎的税法,有没有一种很抓狂的感觉呢。下面就跟着出国留学网注册会计师考试专栏小编的步伐,为大家分享2016年注会《税法》如何复习。
1.教材是基础中的基础,切忌舍本逐末
教材是基础中的基础,新老考生在复习时都要以课本为主,尤其要关注课本中变化的部分,一般来说,新增的知识点比较容易命题,因此要关注每年的教材变化。有时教材内容与实际工作可能会有一定的差距,但考什么试,就要看什么书,你的目的是通过CPA《经济法》的考试。
在做题的时候也要及时回归课本,题目的命制一般都源自课本的知识点,题目是活的,但考察的知识点就是课本的那几处,以教材为基础,将知识点活学活用才能更好的应对考试。
2.全面复习,综合把握各税种之间的关系
注会税法科目的考试涉及的知识点比较广,考试的内容非常的细致,在综合性的考题中往往会涉及到好几个税种。增值税、消费税、营业税、企业所得税、个人所得税这几个大税种是必须搞定的,但不意味着小税种的复习可以就此放松,就题目来说,在综合型的题目中,小税种的计算会直接影响到计算结果,就知识来说,章节之间的联系,可以构建知识框架,有助于从总体上把握税法科目。
3.在理解的基础上加强记忆
相对于会计科目来说,税法的理解难度就小很多了。在机考的形势下,对于理解记忆的难度在不断拉高。考生们在全面复习的基础上,要在准确理解的基础上加强记忆。至于记忆的方法,一些考生已经找到了适合自己的复习方法,一些考生还在黑暗中摸索,东奥通过对高分学员的访谈,许多考生表示是运用思维导图的方式进行记忆的。轻一的每章节前都有本章的思维导图,在进行基础复习的时候考生们可以根据导图来进行知识点的回顾和串联。
4.通过熟练的做题提升自己应试能力
听课和做题可以是两件事,听懂了老师讲的知识点和讲的例题不一定会做题,在复习期间,要进行必要的习题演练。要想顺利通关注会,轻一必须做过三遍以上,只有经过多次的复习,知识点才会强化,解题的熟练度才会加强。
注册会计师考试频道为您推荐:
注册会计师在“四大”薪资待遇如何注会税法推荐访问