出国留学网专题频道注册会计师财务成本考点栏目,提供与注册会计师财务成本考点相关的所有资讯,希望我们所做的能让您感到满意!
大家做好准备迎接2018年注册会计师考试了吗?出国留学网诚意整理“2018年注册会计师《财务成本》考点:加权平均资本成本”,只要付出了辛勤的劳动,总会有丰硕的收获!欢迎广大考生前来学习。
2018年注册会计师《财务成本》考点:加权平均资本成本
加权平均资本成本
一、加权平均成本:
1、含义:加权平均资本成本是公司全部长期资本的平均成本,一般按各种长期资本的比例加权计算。
2、权重的选择:
账面价值加权 | 根据企业资产负债表上显示的会计价值来衡量每种资本的比例。缺点:账面结构反映的是历史的结构,不一定符合未来的状态;账面价值会歪曲资本成本。 |
实际市场价值加权 | 根据当前负债和权益的市场价值比例衡量每种资本的比例。缺点:由于市场价值不断变动,负债和权益的比例也随之变动,计算出的加权平均资本成本数额也是经常变化的。 |
目标资本结构加权 | 指根据按市场价值计量的目标资本结构衡量每种资本要素的比例。优点:这种方法可以选用平均市场价格,回避证券市场价格变动频繁的不便;可以适用于企业筹措新资金,而不像账面价值权重和实际市场价值权重那样只反映过去和现在的资本结构。 |
注意:有发行费用的债务应与没有发行费用的债务分开,分别计量资本成本和权重。 | |
二、影响资本成本的因素:
1、外部因素:
(1)利率:市场利率上升,公司的债务成本会上升,也会引起普通股和优先股的成本上升。
(2)市场风险溢价:会影响股权成本,股权成本上升时,各公司会增加债务筹资,并推动债务成本上升。
(3)税率:税率变化直接影响税后债务成本以及公司加权平均成本。
2、内部因素:
(1)资本结构:增加债务的比重,会使平均资本成本趋于降低,同时会加大公司的财务风险,财务风险的提高又会引起债务成本和...
12-11
出国留学网小编精心为您整理并发布“2018注册会计师《财务成本》知识点:营运能力分析 ”更多资讯敬请关注出国留学网栏目哦!
2018注册会计师《财务成本》知识点: 营运能力分析
企业的经营活动离不开各项资产的运用,对企业营运能力的分析,实质上就是对各项资产的周转使用情况进行分析。一般而言,资金周转速度越快,说明企业的资金管理水平越高,资金利用效率越高。企业营运能力分析主要包括:流动资产周转情况分析、固定资产周转率和总资产周转率三个方面。
(一) 流动资产周转情况分析
反映流动资产周转情况的指标主要有应收帐款周转率、存货周转率和流动资产周转率。
1.应收帐款周转率
在流动资产中,存货所占比重较大,存货的流动性将直接影响企业的流动比率。因此,必须特别重视对存货的分析。存货流动性的分析一般通过存货周转率来进行。
存货周转率(次数)是指一定时期内企业销售成本与存货平均资金占用额的比率,是衡量和评价企业购入存货、投入生产、销售收回等各环节管理效率的综合性指标。一般来讲,存货周转速度越快,存货占用水平越低,流动性越强,存货转化为现金或应收帐款的速度就越快,这样会增强企业的短期偿债能力及获利能力。通过存货周转速度分析,有利于找出存货管理中存在的问题,尽可能降低资金占用水平。
3.流动资产周转率
流动资产周转率是反映企业流动资产周转速度的指标。流动资产周转率(次数)是一定时期销售收入净额与企业流动资产平均占用额之间的比率。(二)固定资产周转率
固定资产周转率是指企业年销售收入净额与固定资产平均净额的比率。它是反映企业固定资产周转情况,从而衡量固定资产利用效率的一项指标。其计算公式为:
固定资产周转率=销售收入净额÷固定资产平均净值
式中:固定资产平均净值=(期初固定资产净值+期末固定资产净值)÷2
固定资产周转率高,说明企业固定资产投资得当,结构合理,利用效率高;反之,如果固定资产周转率不高,则表明固定资产利用效率不高,提供的生产成果不多,企业的营运能力不强。
通过以上计算可知,2002年固定资产周转率为2.74次,2001年固定资产周转率为3.25次,说明2002年度周转速度要比上年要慢,其主要原因在于固定资产净值增加幅度要大于销售收入净额增长幅度,说明企业营运能力有所减弱,这种减弱幅度是否合理,还要视公司目标及同行业水平的比较而定。
(三)总资产周转率
总资产周转率是企业销售收入净额与企业资产平均总额的比率。计算公式为:
总资产周转率=销售收入净额÷资产平均总额
如果企业各期资产总额比较稳定,波动不大,则:
资产平均总额=(期初资产总额+期末资产总额)÷2
如果资金占用的波动性较大,企业应采用更详细的资料进行计算,如按照各月份的资金占用额计算,则:
月平均资产总额=(月初资产总额+月末资产总额)÷2
季平均占用额=(1/2季初+第一月末+第二月末+1/2季末)÷3
年平均占用额=(1/2年初+第一季末+第二季末+第三季末+1/2年末)÷4
计...
12-11
出国留学网小编精心为您整理并发布“2018注册会计师《财务成本》知识点:金融期权价值的影响因素 ”更多资讯敬请关注出国留学网栏目哦!
2018注册会计师《财务成本》知识点: 金融期权价值的影响因素
(一)期权的内在价值和时间溢价
期权价值=内在价值+时间溢价
1.期权的内在价值
期权的内在价值,是指期权立即执行产生的经济价值。内在价值的大小,取决于期权标的资产的现行市价与期权执行价格的高低。
2.期权的时间溢价
含义:期权的时间溢价是指期权价值超过内在价值的部分。
计算公式:时间溢价=期权价值-内在价值
影响因素:时间溢价是时间带来的‘波动的价值’,是未来存在不确定性而产生的价值,不确定性越强,期权时间价值越大
3.期权的价值状态
价值状态看涨期权看跌期权执行状况
“实值期权”
(溢价期权)标的资产现行市价高于
执行价格时标的资产现行市价低于
执行价格时有可能被执行,但也不一定被执行
“虚值期权”
(折价期权)标的资产现行市价低于
执行价格时标的资产现行市价高于
执行价格时不会被执行
“平价期权”标的资产现行市价等于
执行价格时标的资产现行市价等于
执行价格时不会被执行
出国留学网注册会计师考试栏目推荐:
12-02
出国留学网小编精心为您整理并发布“2018注册会计师《财务成本》知识点:财务管理内容 ”更多资讯敬请关注出国留学网注册会计师试题及答案栏目哦!
2018注册会计师《财务成本》知识点:财务管理内容
一、企业的组织形式:

典型的企业组织形式有三种:
个人独资企业 | 合伙企业 | 公司制企业 | |
投资人 | 一个自然人 | 两个以上自然人或法人 | 多样化 |
承担的责任 | 无限责任 | 各合伙人承担无限连带责任 | 有限责任 |
企业寿命 |
03-21
想报考2017年注册会计师考试的朋友们,出国留学网注册会计师考试栏目为大家整理“2017注册会计师财务成本笔记:普通股筹资的特点”,希望对大家能有帮助!
普通股筹资的特点
1.股权融资的特点
(1)股权融资相对于债券和借款等债务融资,融资成本较高,不需要归还本金。
(2)股权融资包括内部股权融资和外部股权融资。其中内部股权融资表现为留存收益增加;外部股权融资表现为股本或实收资本增加(通常伴随资本公积增加)。
2.普通股筹资的优点
(1)没有固定利息负担;
【提示】公司盈余较少、公司有盈余但资金短缺或存在有利的投资机会,则可以少支付或不支付股利。
(2)没有固定到期日和筹资风险低;
(3)能增加公司的信誉;
【提示】普通股筹资有利于提高公司信用价值,为更多使用负债资金提供支持。
(4)筹资限制较少;
【提示】优先股和债券筹资限制条件多。
(5)在通货膨胀时普通股筹资容易吸收资金。
3.普通股筹资的缺点
(1)普通股的资本成本较高;
【提示】投资者承担风险高,要求的报酬率高;筹资公司支付的股利不具有抵税作用;发行费用一般高于发行其他证券
(2)可能会分散公司的控制权;
(3)信息披露成本大,也增加了公司保护商业秘密的难度;
(4)上市会增加被收购的风险。
注册会计师考试频道推荐:03-21
想报考2017年注册会计师考试的朋友们,出国留学网注册会计师考试栏目为大家整理“2017注册会计师财务成本重点:长期债务筹资”,希望对大家能有帮助!
长期债务筹资
【内容导航】:
1.长期借款筹资
2.长期债券筹资
【考频分析】:
考频:★★
复习程度:掌握长期借款筹资和长期债券筹资的基本内容
【高频考点】:长期债务筹资

注册会计师考试频道推荐:
...03-17
想报考2017年注册会计师考试的朋友们,出国留学网注册会计师考试栏目为大家整理“注册会计师2017财务成本要点:杠杆系数的衡量”,希望对大家能有帮助!
杠杆系数的衡量
【内容导航】:
1.杠杆效应
2.杠杆系数的计算
【考频分析】:
考频:★★★
复习程度:掌握经营杠杆系数、财务杠杆系数和联合杠杆系数的计算
【高频考点】:杠杆系数的衡量

03-17
想报考2017年注册会计师考试的朋友们,出国留学网注册会计师考试栏目为大家整理“2017注册会计师财务成本考点:资本市场效率”,希望对大家能有帮助!
资本市场效率
【内容导航】:
1.有效资本市场对财务管理的意义
2.有效市场效率的区分
【考频分析】:
考频:★★
复习程度:熟悉有效市场效率的区分
【高频考点】:资本市场效率

注册会计师考试频道推荐:
...03-15
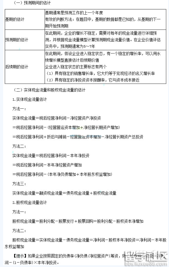
想报考2017年注册会计师考试的朋友们,出国留学网注册会计师考试栏目为大家整理“2017注册会计师财务成本重点:现金流量折现模型参数”,希望对大家能有帮助!
现金流量折现模型参数的估计
【内容导航】:
1.预测期间的估计
2.实体现金流量和股权现金流量的估计
【考频分析】:
考频:★★★
复习程度:掌握企业实体现金流量和股权现金流量的估计
【高频考点】:现金流量折现模型参数的估计

03-14
出国留学网注册会计师考试栏目为大家分享“2017注册会计师财务成本重难点:金融期权价值评估”,希望对大家能有帮助。想了解更多关于注册会计师考试的讯息,请继续关注我们网站的更新。
金融期权价值评估
【内容导航】:
1.金融期权的价值因素
2.期权估值原理
3.二叉树期权定价模型
4.布莱克-斯科尔斯期权定价模型
【考频分析】:
考频:★★★★
复习程度:掌握期权价值的影响因素,期权估值原理,各种期权定价模型
【高频考点】:金融期权价值评估

注册会计师考试频道推荐:
2017年注会考试上班族备考计划 ...注册会计师财务成本考点推荐访问