出国留学网专题频道注册会计师财务成本重点栏目,提供与注册会计师财务成本重点相关的所有资讯,希望我们所做的能让您感到满意!
12-07
出国留学网小编精心为您整理并发布“2018注册会计师《财务成本》知识点:财务报表 ”更多资讯敬请关注出国留学网栏目哦!
2018注册会计师《财务成本》知识点:财务报表
一、财务报表分析的目的
财务报表分析的目的是将财务报表数据转换成有用的信息,以帮助信息使用者改善决策。
二、财务报表分析的方法
(一)比较分析法
(二)因素分析法
(一)比较分析法
1.比较分析法的分析框

2.比较的内容
(1)比较会计要素的总量
(2)比较结构百分比
(3)比较财务比率
(二)因素分析法
依据财务指标与其驱动因素之间的关系,从数量上确定各因素对指标影响程度的一种方法。
1.连环替代法的应用
设F=a×b×c
基数(过去、计划、标准):
F0=a0×b0×c0
实际数:F1=a1×b1×c1
实际与基数的差异:F1 - F0
计算步骤

分析步骤:
(1)确定分析对象,即确定需要分析的财务指标,比较其实际数额和标准数额(如上年实际数额),并计算两者的差额;
(2)确定该财务指标的驱动因素,即根据该财务指标的形成过程,建立财务指标与各驱动因素之间的函数关系模型;
(3)确定驱动因素的替代顺序;
(4)按顺序计算各驱动因素脱离标准的差异对财务指标的影响。
2.简化的差额分析法
a因素的影响:(a1-a0)×b0×c0
b因素的影响:a1×(b1-b0)×c0
c因素的影响:a1×b1×(c1-c0)
三、财务报表分析的局限性(了解)
出国留学网注册会计师考试栏目推荐:
12-07
出国留学网小编精心为您整理并发布“2018注册会计师《财务成本》知识点:财务比率 ”更多资讯敬请关注出国留学网栏目哦!
2018注册会计师《财务成本》知识点:财务比率
1.指标共性特征:
(1) 母子率:例资产负债率,即资产为分母,负债为分子
(2) 子比率:例流动比率,流动资产为分子
(3) 现金流量:统一指经营活动产生的现金流量净额
(4) 涉及利润率指标:分子是净利润
(5) 如分子为时期指标(资产负债表),分母为时点指标(利润表、现金流量表), 时点指标转换为时期指标,一般为(期初+期末)/2
(6) 某项资产周转次数=周转额/该项资产,周转额主要是指营业收入
2.短期偿债能力比率:共5个,营运资本,现金比率,流动比率,现金流量比率,速动比率。
特点:是子比率指标,分母是流动负债,现金流量指经营现金流量
(1) 营运资本=流动资产-流动负债
=(总资产-非流动资产)-(总资产-股东权益-非流动负债)
=(股东权益+非流动负债)-非流动资产
=长期资本-长期资产

(2) 流动比率=流动资产÷流动负债
=1/(1-营运资本/流动资产)
=1/(1-营运资本配置比率)
(3) 速动比率=速动资产÷流动负债
速动资产包括:货币资金、交易性金融资产和各种应收、预付款项等,或流动资产减去存货、待摊费用、一年内到期的非流动资产及其他流动资产等。
(4) 现金比率=(货币资金+交易性金融资产)÷流动负债
(5) 现金流量比率=经营现金流量÷流动负债
增加短期偿债能力的因素:(1)可动用的银行货款指标(2)准备很快变现的非流动资产(3)偿债能力的声誉。
降低短期偿债能力的因素:(1)与担保有关的或有负债(2)经营租赁合同中承诺的付款,建造合同、长期资产购置合同的分阶段付款。
3.长期偿债能力比率:
特点:母子率,分子指负债总额(长期资本负债率特殊,负债指非流动负债)
(1) 资产负债率=(负债÷资产)*100%
(2) 产权比率(股东权益负债率)=负债总额÷股东权益
权益乘数=总资产÷股东权益=1+产权比率=1/(1-资产负债率)
特点:资产负债率、权益乘数、产权比率同方向变化
(3) 长期资本负债率=[非流动负债÷(非流动负债+股东权益)]*100%
=长期负债÷长期资本*100...
12-02
出国留学网小编精心为您整理并发布“2018注册会计师《财务成本》知识点:财务管理内容 ”更多资讯敬请关注出国留学网注册会计师试题及答案栏目哦!
2018注册会计师《财务成本》知识点:财务管理内容
一、企业的组织形式:

典型的企业组织形式有三种:
个人独资企业 | 合伙企业 | 公司制企业 | |
投资人 | 一个自然人 | 两个以上自然人或法人 | 多样化 |
承担的责任 | 无限责任 | 各合伙人承担无限连带责任 | 有限责任 |
企业寿命 |
10-03
要参加注册会计师考试的同学们,出国留学网为你整理“2017注册会计师《财务成本》重点:全面预算的编制方法”,供大家参考学习,希望广大放松心态,从容应对,正常发挥。更多资讯请关注我们网站的更新哦!
2017注册会计师《财务成本》重点:全面预算的编制方法
全面预算的编制方法
一、增量预算法与零基预算法(按照其出发点特征不同的分类)
方法 | 含义 | 特点 |
增量预算 (调整预算) | 是指以基期水平为基础,分析预算期业务量水平及有关影响因素的变动情况,通过调整基期项目及数额,编制相关预算的方法。 | 缺点:当预算期的情况发生变化,预算数额会受到基期不合理因素的干扰,可能导致预算的不准确,不利于调动各部门达成预算目标的积极性。 |
【提示】增量预算法的前提条件:(1)现有的业务活动是企业所必需的;(2)原有的各项业务都是合理的。
方法 | 含义 | 特点 |
零基预算 | 零基预算法是“以零为基础编制预算”的方法,采用零基预算法在编制费用预算时,不考虑以往期间的费用项目和费用数额,主要根据预算期的需要和可能分析费用项目和费用数额的合理性,综合平衡编制费用预算。 | 优点:不受前期费用项目和费用水平的制约,能够调动各部门降低费用的积极性。 缺点:编制工作量大。 |
10-03
要参加注册会计师考试的同学们,出国留学网为你整理“2017年注册会计师《财务成本》重点:优先股和认股权证筹资”,供大家参考学习,希望广大放松心态,从容应对,正常发挥。更多资讯请关注我们网站的更新哦!
2017年注册会计师《财务成本》重点:优先股和认股权证筹资
混合筹资——优先股和认股权证筹资
(一)优先股筹资
1.上市公司发行优先股的一般条件
(1)最近3个会计年度实现的年均可分配利润应当不少于优先股1年的股息。
(2)最近3年现金分红情况应当符合公司章程及中国证监会的有关监管规定。
(3)报告期不存在重大会计违规事项。公开发行优先股,最近3年财务报表被注册会计师出具的审计报告应当为标准审计报告或带强调事项段的无保留意见的审计报告;非公开发行优先股,最近1年财务报表被注册会计师出具的审计报告为非标准审计报告的,所涉及事项对公司无重大不利影响或者在发行前重大不利影响已经消除。
(4)已发行的优先股不得超过公司普通股股份总数的50%,且筹资金额不得超过发行前净资产的50%,已回购、转换的优先股不纳入计算。
2.上市公司公开发行优先股的特别规定
(1)上市公司公开发行优先股,应当符合以下情形之一:
①其普通股为上证50指数成份股;
②以公开发行优先股作为支付手段收购或吸收合并其他上市公司;
③以减少注册资本为目的回购普通股的,可以公开发行优先股作为支付手段,或者在回购方案实施完毕后,可公开发行不超过回购减资总额的优先股。
中国证监会核准公开发行优先股后不再符合第(1)项情形的,上市公司仍可实施本次发行。
(2)最近3个会计年度应当连续盈利。扣除非经常性损益后的净利润与扣除前净利润相比,以孰低者作为计算依据。
(3)上市公司公开发行优先股应当在公司章程中规定以下事项:
①采取固定股息率;
②在有可分配税后利润的情况下必须向优先股股东分配股息;
③未向优先股股东足额派发股息的差额部分应当累积到下一个会计年度;
④优先股股东按照约定的股息率分配股息后,不再同普通股股东一起参加剩余利润分配。
商业银行发行优先股补充资本的,可就第(2)项和第(3)项事项另行约定。
(4)上市公司公开发行优先股的,可以向原股东优先配售。
(5)最近36个月内因违反工商、税收、土地、环保、海关法律、行政法规或规章,受到行政处罚且情节严重的,不得公开发行优先股。
(6)公司及其控股股东或实际控制人最近12个月内应当不存在违反向投资者作出的公开承诺的行为。
3.其他规定
(1)优先股每股票面金额为100元。
优先股发行价格和票面股息率应当公允、合理,不得损害股东或其他利益相关方的合法利益,发行价格不得低于优先股票面金额。
公开发行优先股的价格或票面股息率以市场询价或证监会认可的其他公...
10-03
要参加注册会计师考试的同学们,出国留学网为你整理“2017注册会计师《财务成本》重点:金融期权价值的影响因素”,供大家参考学习,希望广大放松心态,从容应对,正常发挥。更多资讯请关注我们网站的更新哦!
2017注册会计师《财务成本》重点:金融期权价值的影响因素
金融期权价值的影响因素
(一)期权的内在价值和时间溢价
期权价值=内在价值+时间溢价
1.期权的内在价值
期权的内在价值,是指期权立即执行产生的经济价值。内在价值的大小,取决于期权标的资产的现行市价与期权执行价格的高低。
2.期权的时间溢价
含义:期权的时间溢价是指期权价值超过内在价值的部分。
计算公式:时间溢价=期权价值-内在价值
影响因素:时间溢价是时间带来的‘波动的价值’,是未来存在不确定性而产生的价值,不确定性越强,期权时间价值越大
3.期权的价值状态
价值状态 | 看涨期权 | 看跌期权 | 执行状况 |
“实值期权” (溢价期权) | 标的资产现行市价高于 | 标的资产现行市价低于 | 有可能被执行,但也不一定被执行 |
“虚值期权” (折价期权) | 标的资产现行市价低于 | 标的资产现行市价高于 | 不会被执行 |
“平价期权” | 标的资产现行市价等于 | 标的资产现行市价等于 | 不会被执行<... |
03-21
想报考2017年注册会计师考试的朋友们,出国留学网注册会计师考试栏目为大家整理“注册会计师2017财务成本复习要点:股利政策类型”,希望对大家能有帮助!
股利政策类型
1.剩余股利政策
指按预定的目标资本结构公司生产经营所获得的税后利润首先应最大限度地满足投资资本所需的权益资本数额,剩余部分才能派发股利。
(1)保持理想资本结构,加权平均资本成本最低。
(2)目标资本结构是用长期有息负债与所有者权益的比率来表示,即利润分配后的特定时点满足该比率要求即可。
(3)体现优序融资理论的基本要求,符合经济有利原则。
(4)法定公积金的提取是法律对本年利润留存的限制。
2.固定股利政策
公司将每年派发的股利额固定在某一相对稳定的水平上,并在较长时期内保持不变,只有当公司认为未来盈余会显著地、不可逆转地增长时,才提高年度的股利发放额。
(1)有利于稳定公司股票价格,增强投资者对公司的信心;有利于投资者安排收入与支出;如果公司认为维持股利的稳定更重要,则可能会推迟投资方案或暂时偏离目标资本结构。
(2)股利支付与盈余脱节,容易导致财务状况恶化;很难保持剩余股利政策的较低的资本成本。
3.固定股利支付率政策
公司确定一个股利占净利润的比率,并长期按此比率支付股利的政策。
(1)使股利与公司盈余紧密结合,以体现多盈多分、少盈少分、无盈不分的原则。
(2)各年的股利变动较大,极易造成公司不稳定的感觉,对稳定股票价格不利。
4.低正常股利加额外股利政策
公司一般情况下每年只支付一个固定的、数额较低的股利;在盈余较多的年份,再根据实际情况向股东发放额外股利。
具有较大灵活性,有利于股东增强对公司的信心,有利于股票价格稳定;股东每年至少可以得到虽然较低但比较稳定的股利收入,有利于吸引住偏好现金股利的股东。
注册会计师考试频道推荐:
2017年注册会计师备考辅导
03-21
想报考2017年注册会计师考试的朋友们,出国留学网注册会计师考试栏目为大家整理“2017注册会计师财务成本难点:资本结构决策分析方法”,希望对大家能有帮助!
资本结构决策分析方法
1.资本成本比较法
通过计算各种基于市场价值的长期融资组合方案的加权平均资本成本,并根据计算结果选择加权平均资本成本最小的融资方案,确定为相对最优的资本结构。
【提示】该方法只是比较了不同方案资本成本的高低,但是没有区分财务风险的差异。
2.每股收益无差别点法
该方法判断融资方案是否合理,是通过分析企业预期盈利水平下,不同融资方案的每股收益来衡量的,能够使每股收益最大的融资方案就是合理的。
①计算每股收益无差别点
所谓每股收益无差别点,是指不同融资方案下每股收益相等的EBIT水平。
【提示】有时会特指用销售收入(或销售量)来表示,则此时每股收益无差别点,是指每股收益相等的销售水平。
计量公式为:

②决策原则
当预计息税前利润(或销售收入)大于每股收益无差别点的息税前利润(或销售收入)时,运用负债筹资可获得较高的每股收益;反之,当息税前利润(或销售收入)低于每股收益无差别点的息税前利润(或销售收入)时,运用权益筹资可获得较高的每股收益。
注册会计师考试频道推荐:03-21
想报考2017年注册会计师考试的朋友们,出国留学网注册会计师考试栏目为大家整理“2017注册会计师财务成本重点:长期债务筹资”,希望对大家能有帮助!
长期债务筹资
【内容导航】:
1.长期借款筹资
2.长期债券筹资
【考频分析】:
考频:★★
复习程度:掌握长期借款筹资和长期债券筹资的基本内容
【高频考点】:长期债务筹资

注册会计师考试频道推荐:
...03-20
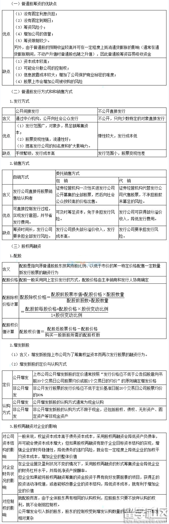
想报考2017年注册会计师考试的朋友们,出国留学网注册会计师考试栏目为大家整理“注册会计师2017年财务成本复习资料:普通股筹资”,希望对大家能有帮助!
普通股筹资
【内容导航】:
1.普通股筹资的优缺点
2.普通股的发行方式和销售方式
3.股权再融资
【考频分析】:
考频:★★★
复习程度:掌握普通股的发行定价方法和股权再融资的方式。
【高频考点】:普通股筹资

注册会计师财务成本重点推荐访问