出国留学网专题频道注册会计师经济法重点栏目,提供与注册会计师经济法重点相关的所有资讯,希望我们所做的能让您感到满意!
01-18
考友们都准备好2018年注册会计师考试了吗?本文“2018年注册会计师《经济法》重点:代理权的滥用”,跟着出国留学网来了解一下吧。要相信只要自己有足够的实力,无论考什么都不会害怕!
2018年注册会计师《经济法》重点:代理权的滥用
代理权的滥用
1.自己代理(代理他人与自己进行民事活动)
2.双方代理(代理双方当事人进行同一民事行为)
3.代理人与第三人恶意串通,损害被代理人的利益
【解释1】代理人与第三人恶意串通,损害被代理人的利益的,代理人应当承担民事责任,第三人和代理人负连带责任。
【解释2】(1)代理人不得以被代理人的名义与自己实施民事法律行为,但是被代理人同意或者追认的除外;(2)代理人不得以被代理人的名义与自己同时代理的其他人实施民事法律行为,但是被代理的双方同意或者追认的除外。
【例题·多选题】乙公司有个塔吊,甲和乙公司签订了代理合同,甲代理乙公司将该塔吊出售。甲的下列情况中,属于滥用代理权的有( )。
A.以被代理人的名义把塔吊卖给自己
B.与丁恶意串通,将塔吊低价卖给丁,损害了乙的利益
C.以被代理人的名义卖出,甲以丙的名义买入
D.代理权被收回后,甲仍以乙的名义把塔吊卖出
【答案】ABC
【解析】(1)滥用代理权包括:自己代理(选项A)、双方代理(选项C)、代理人与第三人恶意串通,损害被代理人的利益(选项B);(2)选项D:属于无权代理。
物权法的基本原则
根据《物权法》第5条的规定,物权的种类和内容,由法律规定。
1.物权法定原则
【解释1】(1)行为人违反“种类法定”原则,在法定物权种类之外创设物权,该行为无效;(2)行为人违反“内容法定”原则,设定与法定物权相异的内容,该行为无效。
【解释2】《物权法》第5条所称“法律”,不限于《物权法》,包括一切由全国人大及其常务委员会制定的“法律”,但不包括行政法规与地方性法规,亦不包括司法解释与司法判例。
【解释3】物权法的基本原则体现了物权与债权的基本区别。物权法定原则旨在限制当事人的物权创设自由,原因在于,物权具有绝对效力,如果允许当事人任意设置,可能不利于交易安全。债权则不同,其效力仅及于当事人自己,故不仅债权内容可由当事人自由设定,债权类型也可由当事人自由设定。
2.物权客体特定原则
3.物权公示原则
【例题·多选题】根据物权法律制度的规定,下列属于物权法基本原则的有( )。(2015年)
A.物权相对原则
B.物权法定原则
C.物权公示原则
D.物权客体特定原则
【答案】BCD
出国留学网注册会计师考试栏目推荐:
01-12
要参加2018年注册会计师考试的同学们,出国留学网为你整理“2018注会考试《经济法》考点:国家出资企业管理者的选择”,供大家参考学习,希望广大放松心态,从容应对,正常发挥。更多资讯请关注我们网站的更新哦!
2018注会考试《经济法》考点:国家出资企业管理者的选择
国家出资企业管理者的选择
1.国家出资企业管理者的任免范围
(1)履行出资人职责的机构任免或提议
国有独资企业 | 任免经理、副经理、财务负责人和其他高级管理人员 |
国有独资公司 | 任免董事长、副董事长、董事、监事会主席和监事 |
国有资本控股公司、国有资本参股公司 | 提出董事、监事人选 |
(2)国家出资企业中的职工代表
①国有独资公司的董事会成员中应当有职工代表;监事会成员中也应当有职工代表;
②两个以上的国有企业或者两个以上的其他国有投资主体投资设立的有限责任公司,其董事会成员中应当有职工代表;其他有限责任公司董事会成员中可以有职工代表;有限责任公司监事会中应当有职工代表;
③股份有限公司董事会中可以有职工代表;监事会中应当有职工代表。
上述所有职工代表的比例不得低于1/3,具体比例由公司章程规定;所有职工代表均为选举产生。
2.国家出资企业管理者的兼职限制
(1)未经履行出资人职责的机构同意,国有独资企业、国有独资公司的董事、高级管理人员不得在其他企业兼职。
(2)未经股东会、股东大会同意,国有资本控股公司、国有资本参股公司的董事、高级管理人员不得在经营同类业务的其他企业兼职。
(3)未经履行出资人职责的机构同意,国有独资公司的董事长不得兼任经理。
(4)未经股东会、股东大会同意,国有资本控股公司的董事长不得兼任经理。
(5)董事、高级管理人员不得兼任监事。
关系企业国有资产出资人权益的重大事项
主体 | 事项 | 决定 |
国有独资企业、国有独资公司 | 合并、分立,增加或者减少注册资本,发行债券,分配利润,以及解散、申请破产 | 由履行出资人职责的机构决定 |
改制、上市,进行重大投资,为他人提供大额担保,转让重大财产,进行大额捐赠 | 国有独资企... |
12-26
大家做好准备迎接2018年注册会计师考试了吗?出国留学网诚意整理“2018年注册会计师考试经济法重点:诉讼时效的中断事由”,只要付出了辛勤的劳动,总会有丰硕的收获!欢迎广大考生前来学习。
2018年注册会计师考试经济法重点:诉讼时效的中断事由
诉讼时效的中断事由
1.提起诉讼
(1)当事人一方向人民法院提交起诉状或者口头起诉的,诉讼时效从提交起诉状或者口头起诉之日起中断。
(2)权利人向人民调解委员会以及其他依法有权解决相关民事纠纷的国家机关、事业单位、社会团体等社会组织提出保护相应民事权利的请求,诉讼时效从提出请求之日起中断。
(3)权利人向公安机关、人民检察院、人民法院报案或者控告,请求保护其民事权利的,诉讼时效从其报案或者控告之日起中断。
(4)上述机关决定不立案、撤销案件、不起诉的,诉讼时效期间从权利人知道或者应当知道不立案、撤销案件、不起诉之日起重新计算。
(5)申请诉前财产保全、诉前临时禁令等诉前措施;(6)申请强制执行;(7)申请追加当事人或者被通知参加诉讼;(8)在诉讼中主张抵销;(9)其他与提起诉讼具有同等诉讼时效中断效力的事项。
2.当事人一方提出请求
(1)当事人一方向对方当事人“直接送交”主张权利文书,对方当事人在文书上签字、盖章或者虽未签字、盖章但能够以其他方式证明该文书到达对方当事人的。
(2)当事人一方以发送“信件或者数据电文”方式主张权利,信件或者数据电文“到达或者应当到达”对方当事人的。
(3)当事人一方为“金融机构”,依照法律规定或者当事人约定从对方当事人账户中扣收欠款本息的。
(4)当事人一方下落不明,对方当事人在“国家级或者下落不明的当事人一方住所地的省级有影响的媒体上”刊登具有主张权利内容的公告的,但法律和司法解释另有特别规定的,适用其规定。
(5)权利人对同一债权中的“部分债权”主张权利,诉讼时效中断的效力及于“剩余债权”,但权利人明确表示放弃剩余债权的情形除外。
3.义务人同意履行义务
义务人作出分期履行、部分履行、提供担保、请求延期履行等“承诺或者行为”,均属于义务人同意履行义务的行为。
4.其他情形
【例题·多选题】根据民事法律制度的规定,下列情形中,能导致诉讼时效中断的有( )。
A.债权人向人民法院申请对债务人的财产实施诉前财产保全
B.债务人否认对债权人负有债务
C.债权人向人民法院申请债务人破产,但被人民法院驳回
D.债权人向人民调解委员会请求调解
【答案】ACD
【解析】(1)选项A:权利人申请诉前财产保全、诉前临时禁令等诉前措施,导致诉讼时效中断;(2)选项B:债务人通过一定的方式向债权人作出“愿意履行义务”的意思表示,才导致诉讼时效中断;如果债务人否认对债权人负有债务,不能引起诉讼时效的中断;(3)选项C:债权人申请对债务人破产,即导致诉讼时...
12-21
大家做好准备迎接2018注册会计师考试了吗?出国留学网诚意整理“2018年注册会计师考试《经济法》重点:破产债权”,只要付出了辛勤的劳动,总会有丰硕的收获!欢迎广大考生前来学习。
2018年注册会计师考试《经济法》重点:破产债权
破产债权
一、破产债权申报的一般规则
破产债权是依破产程序启动前原因成立的,经依法申报确认,并得由破产财产中获得清偿的可强制执行的财产请求权。《企业破产法》规定,“人民法院受理破产申请时对债务人享有的债权称为破产债权”。
1.根据破产法的一般规定,破产案件受理后,债权人只有在依法申报债权并得到确认后,才能行使破产参与、受偿等权利。
2.人民法院受理破产申请后,应当确定债权人申报债权的期限。债权申报期限自人民法院发布受理破产申请公告之日起计算,最短不得少于30日,最长不得超过3个月。债权人应当在人民法院确定的债权申报期限内向管理人申报债权。但债务人所欠职工的工资等,不必申报。
【考题·多选题】(2010年)根据企业破产法律制度的规定,人民法院受理破产申请后,下列债权中,需在人民法院确定的期限内进行申报的有( )。 |
12-07
出国留学网为您整理了“2018年注会考试《经济法》备考辅导(1),更多资讯敬请关注出国留学网栏目!
2018年注会考试《经济法》备考辅导(1)
合同的解除
1.合意解除
根据当事人事先约定的情况或者经当事人协商一致,可以解除合同。
2.法定解除
在下列情形下,当事人可以单方面解除合同:
(1)因不可抗力致使不能实现合同目的;
(2)在履行期限届满之前,当事人一方明确表示或者以自己的行为表明不履行主要债务;(预期违约)
(3)当事人一方延迟履行主要债务,经催告后在合理期限内仍未履行;
(4)当事人一方延迟履行债务或者有其他违约行为致使不能实现合同目的。
(5)随时解除
3.合同解除的程序
当事人一方行使解除权应当通知对方,合同自通知到达对方时解除。对方有异议的,可以请求人民法院或者仲裁机构确认解除合同的效力:
(1)在约定的异议期限届满后才提出异议并向人民法院起诉的,人民法院不予支持;
(2)如果没有约定异议期间,在解除合同通知到达之日起3个月以后才向人民法院起诉的,人民法院不予支持。
4.合同解除的效力
(1)尚未履行的,终止履行;已经履行的,根据履行情况和合同性质,当事人可以要求恢复原状、采取其他补救措施,并要求赔偿损失
(2)合同的解除不影响合同中结算条款、清理条款以及解决争议方法条款的效力。
注册会计师考试科目经济法是一门非常重要的科目,大家千万不要懈怠,学好经济法,在理解的基础上回更是一层楼,也会将它们灵活运用。考试在线会继续为大家推送更好的注册会计师备考经验。
出国留学网注册会计师考试栏目推荐:
12-07
出国留学网小编精心为您整理并发布“2018年注会考试《经济法》知识点(4) ”更多资讯敬请关注出国留学网栏目哦!
2018年注会考试《经济法》知识点(4)
比例 要点
0.1% (1) 每一股票帐户认购发行公众股不超过 0.1%
(2) 可转换公司债券到期未付本息的按日 0.1%支付赔偿金
0.5% (1) 个人申购量上限为发行后总股本的0.5%
1% (1) 职工按照个人工资的1%缴纳失业保险费。
(2) 企业按照其工资总额的一定比例向社会保险经办机构缴纳生育保险费,最高不得超过职工工资总额的1%
(3) 企业设立登记费按照注册资本总额的1%缴纳,注册资本超过1000万元的,超过部分按0.5%缴纳,注册资本超过1亿元的,超过部分不再缴纳。
2% (1) 基本医疗保险费用职工缴费率一般为本人工资收入的2%,以后随经济发展作适当调整
(2) 城镇企业事业单位应按照本单位工资总额的2%缴纳失业保险费。
2.5% (1) 用设备对外投资价值额的2.5%交汇回利润保证金
5% (1) 对外用资金投资的金额交投资额的5%作为汇回利润的保证金
(2) 通过证券交易所的证券交易,持股者持有一个上市公司已发行股份的5%时,应当在该事实发生之日起3日内,向国务院证券监督管理机构、证券交易所作出书面报告、通知该上市公司,并予以公告。上述期间不得再行买卖该上市公司股票。
(3) 持股者持有一个上市公司已发行股份的5%后,通过证券交易所的证券交易,其所持有该上市公司已发行的股份比例每增加或者减少5%,应当依照前述办法进行报告和公告。在报告期限内和作出报告、公告后2日内,不得再行买卖该上市公司的股票。
(4) 机构申购量的上限为发行公司发行后总股本的5%
6% (1) 用人单位基本医疗保险费用缴费率应控制在职工工资总额的6%左右
(2) 上市公司配股的,三个会计年度中任何一年的净资产收益率不得低于6%
7% (1) 上市公司发行可转换债券属于能源、原材料、基础设施类的公司不得低于7%
8% (1) 外汇8%
9% (1) 上市公司配股的,属于农业、能源、原材料、基础设施、高科技等国家重点支持行业的公司净资产收益率不得低于 9%
10% (1) 一个基金用于一家上市公司股票投资不超过净资产10%
(2) 持有10%股份的股东要求时应召开临时股东大会
(3) 公司超过10%净资产损失时为重大事件应公告
(4) 非银行金融机构自有外汇资产占风险资产不低于10%
(5) 发行境外上市外资股的公司创汇利润达税后利润额的10%,其净资产税后利润为 10%
(6) 企业应当每年从工资总额的新增部分中提取不少于 10%的数额,作为企业工资储备基金,由企业自主使用。
(7) 法定盈余公积金按照税后利润(减弥补亏损)的10%提取
(8) 按税后利润的5%-10%提取职工集体福利的公益金
(9) 公司职工认购的股本数额不得超过拟向社会公众发行...
12-07
出国留学网小编精心为您整理并发布“2018年注会考试《经济法》知识点(3) ”更多资讯敬请关注出国留学网栏目哦!
2018年注会考试《经济法》知识点(3)
借款合同
借款合同转移的是货币的所有权,而非货币的使用权。借款人未按照约定的借款用途使用借款的,贷款人可以:(1)停止发放借款;(2)提前收回借款;(3)解除合同。
在借款合同中,借款的利息不得预先在本金中扣除。利息预先在本金中扣除的,应当按照实际借款数额返还借款并计算利息。
一、利息的支付期限
对支付利息的期限没有约定或者约定不明确,依照《合同法》的有关规定仍不能确定的:
(1)借款期限不满1年的,应当在返还借款时一并支付;
(2)借款期限1年以上的,应当在每届满1年时支付,剩余期间不满1年的,应当在返还借款时一并支付。
在租赁合同中,租金的支付期限未约定时,处理方法与借款合同相同。
二、提前偿还
借款人提前偿还借款的,除当事人另有约定的以外,应当按照“实际”借款的期间计算利息。
三、自然人之间的借款合同
(1)自然人之间的借款合同为实践合同,自贷款人提供借款时生效。
【解释】金融机构贷款或者其他主体贷款的借款合同是诺成合同,自双方意思表示一致时成立。
(2)借款合同应采用书面形式,但自然人之间借款另有约定的除外。
(3)自然人之间的借款合同对支付利息没有约定或者约定不明确的,视为不支付利息。
(4)自然人之间的借款合同约定了偿还期限而借款人不按期偿还,或者未约定偿还期限但经出借人催告后借款人仍不偿还的,出借人可以要求借款人偿付“逾期利息”。
(5)自然人之间的借款合同约定支付利息的,不得超过银行同期贷款利率的4倍。超过时,超过部分无效
出国留学网注册会计师考试栏目推荐:
05-03
注册会计师考试你准备好没有?看看下文是否对你有所帮助。下文“2017注会师经济法重点:法律规范的种类”由出国留学网注册会计师考试网整理而出,希望能帮到你!
法律规范的种类
1.按照法律规范的内容不同,法律规范可以分为授权性规范和义务性规范。其中,义务性规范可分为命令性规范和禁止性规范。
【解释1】授权性规范的立法语言表达式为“可以……”、“有权……”、“享有……权利”等。
【解释2】命令性规范的立法语言表达式为“应当……”、“必须……”、“有……义务”等。
【解释3】禁止性规范的立法语言表达式为“不得……”、“禁止……”等。
2.按照法律规范对人们行为规定或者限定的范围或者程度的不同,法律规范可以分为强行性规范(义务性规范)和任意性规范(授权性规范)。
3.按照法律规范内容的确定性程度不同,法律规范可以分为确定性规范与非确定性规范。其中,非确定性规范包括委任性规范与准用性规范。
【解释1】《反垄断法》第9条规定:“国务院反垄断委员会的组成和工作规则由国务院规定。”此规定属于委任性规范。
【解释2】《合同法》第184条规定:“供用水、供用气、供用电力合同,参照供用电合同的有关规定。”此规定属于准用性规范。
注册会计师考试频道推荐:
03-27
想报考2017年注册会计师考试的朋友们,出国留学网注册会计师考试栏目为大家整理“注册会计师2017经济法知识点:公司债券的发行”,希望对大家能有帮助!
公司债券的发行
【内容导航】:
1.公司发行债券的条件
2.不得发行公司债券的情形
3.公开发行公司债券的程序要求
4.公司债券的非公开发行
5.公开发行可转换公司债券的担保
【考频分析】:
考频:★★★★
复习程度:掌握本考点。本考点属于客观题与主观题的常设考点。
【高频考点】:公司债券的发行

注册会计师考试频道推荐:
2017注册会计师考试报考指导 ...
03-22
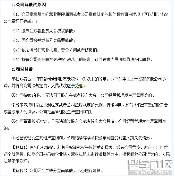
想报考2017年注册会计师考试的朋友们,出国留学网注册会计师考试栏目为大家整理“注册会计师2017年经济法重点:公司的解散”,希望对大家能有帮助!
公司的解散
【内容导航】:
1. 公司解散的原因
2. 强制解散
【考频分析】:
考频:★★★
复习程度:掌握本考点。本考点属于客观题的常设考点。
【高频考点】:公司的解散

注册会计师考试频道推荐:
2017注册会计师考试时间 ...注册会计师经济法重点推荐访问