出国留学网专题频道证券交易所栏目,提供与证券交易所相关的所有资讯,希望我们所做的能让您感到满意! 证券交易所是买卖股票、公司债、公债等有价证券的市场。最早的证券交易所是1602年设立的荷兰阿姆斯特丹交易所。在中国,最早的证券交易所是1905年外商组织的上海众业公所,以及1918年设立的北平证券交易所。现代交易所中规模较大的,如纽约和伦敦的证券交易所,都经营各个国家的证券交易。
03-22
本文“2017年证券从业金融基础考点:证券交易所的发展历程”,由出国留学网证券从业考试频道为您整理,希望对您能有帮助。想了解更多关于证券从业考试的讯息,请继续关注我们网站的更新。
我国证券交易所的发展历程
1891年(清朝光绪末年),上海外商经纪人组织的“上海股份公所”和“上海众业公所”成立,这是我国最早的证券交易市场,在这两个交易所买卖的主要是外国企业股票、公司债券、中国政府的金币公债以及外国在华机构发行的债券等。
1918年夏天,中国人自己创办的第一家证券交易所——北平证券交易所成立。
1920年,上海证券物品交易所得到批准成立。1952年,天津证券交易所关闭,旧中国的证券市场相继消失。1990年12月和1991年6月,上海证券交易所和深圳证券交易所相继成立,我国证券市场正式形成。
证券从业资格考试频道编辑推荐:
2017证券从业资格考试全年时间表 ...03-17
本文“2017证券从业金融基础知识笔记:证券交易所的组织形式”,由出国留学网证券从业考试频道为您整理,希望对您能有帮助。想了解更多关于证券从业考试的讯息,请继续关注我们网站的更新。
证券交易所的组织形式
证券交易所的组织形式大致可以分为两类,即公司制和会员制。
公司制的证券交易所是以股份有限公司形式组织并以营利为目的的法人团体,一般由金融机构及各类民营公司组建。公司制的证券交易所必须遵守本国公司法的规定,在政府证券主管机构的管理和监督下,吸收各类证券挂牌上市。同时,任何成员公司的股东、高级职员、雇员都不能担任证券交易所的高级职员,以保证交易的公正性。
会员制的证券交易所是一个由会员自愿组成的、不以营利为目的的社会法人团体。交易所设会员大会、理事会和监察委员会。
《中华人民共和国证券法》规定,证券交易所的设立和解散由国务院决定。我国内地有两家证券交易所——上海证券交易所和深圳证券交易所。两家证券交易所均按会员制方式组成,是非营利性的事业法人。
根据我国《证券交易所管理办法》第十七条规定,会员大会是证券交易所的最高权力机构,具有以下职权:
(1)制定和修改证券交易所章程。(2)选举和罢免会员理事。(3)审议和通过理事会、总经理的工作报告。(4)审议和通过证券交易所的财务预算、决算报告。(5)决定证券交易所的其他重大事项。
《中华人民共和国证券法》和《证券交易所管理办法》的规定,证券交易所设理事会,理事会是证券交易所的决策机构,其主要职责是:
(1)执行会员大会的决议。(2)制定、修改证券交易所的业务规则。(3)审定总经理提出的工作计划。(4)审定总经理提出的财务预算、决算方案。(5)审定对会员的接纳。(6)审定对会员的处分。(7)根据需要决定专门委员会的设置。(8)会员大会授予的其他职责。
《中华人民共和国证券法》规定,证券交易所设总经理1人,由国务院证券监督管理机构任免。
证券从业资格考试频道编辑推荐:
证券从业资格考试报名须知03-17
本文“2017证券从业金融基础知识常考点:证券交易所”,由出国留学网证券从业考试频道为您整理,希望对您能有帮助。想了解更多关于证券从业考试的讯息,请继续关注我们网站的更新。
第四节 自律性组织
一、证券交易所的定义、特征及主要职能
(一)证券交易所的定义
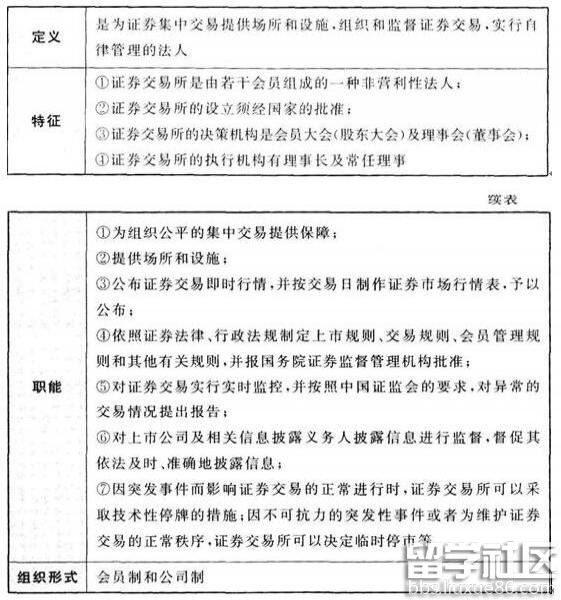
证券交易所是证券买卖双方公开交易的场所,是一个高度组织化、集中进行证券交易的市场,是整个证券市场的核心。《中华人民共和国证券法》规定,证券交易所是为证券集中交易提供场所和设施,组织和监督证券交易,实行自律管理的法人。
(二)证券交易所的特征
(1)有固定的交易场所和交易时间。(2)参加交易者为具备会员资格的证券经营机构,交易采取经纪制,即一般投资者不能直接进人交易所买卖证券,只能委托会员作为经纪人间接进行交易。(3)交易的对象限于合乎一定标准的上市证券。(4)通过公开竞价的方式决定交易价格。(5)集中了证券的供求双方,具有较高的成交速度和成交率。(6)实行“公开、公平、公正”原则,并对证券交易加以严格管理。
(三)证券交易所的职能
我国《证券交易所管理办法》第十一条规定,证券交易所的职能包括:
(1)提供证券交易的场所和设施。(2)制定证券交易所的业务规则。(3)接受上市申请、安排证券上市。(4)组织、监督证券交易。(5)对会员进行监管。(6)对上市公司进行监管。(7)设立证券登记结算机构。(8)管理和公布市场信息。(9)中国证监会许可的其他职能。
证券从业资格考试频道编辑推荐:
证券从业资格考试报名须知
出国留学网司法考试栏目为大家分享“2017司法考试商法重点:证券交易所职能”,希望能对广大考生有所帮助。想了解更多关于司法考试的讯息,请继续关注我们网站的更新。
根据证券法的相关规定,证券交易所具有以下职能:
1.为组织公平的集中竞价交易提供保障,公布证券交易即时行情,并按交易日制作证券市场行情表,予以公布。
2.依照法律、行政法规的规定,办理股票、公司债券的暂停上市、恢复上市或者终止上市的事务。
3.因突发性事件而影响证券交易正常进行时,证券交易所可以采取技术性停牌的措施;因不可抗力的突发性事件或者为维护证券交易的正常秩序,证券交易所可以决定临时停市;证券交易所采取技术性停牌或者决定临时停市,必须及时向中国证监会报告。
4.对在交易所进行的证券交易实行实时监控,并按照国务院证券监督管理机构的要求,对异常的交易情况提出报告:对上市公司披露信息进行监督,督促上市公司依法及时、准确地披露信息。
5.依照证券法律、行政法规制定证券集中竞价交易的具体规则,制定证券交易所的会员管理规章和证券交易所从业人员业务规则,并报国务院证券监督管理机构批准。
6.对违反证券交易所交易规则的证券交易人给予纪律处分;对情节严重的,可撤销其交易资格,禁止其入场进行证券交易。
司法考试栏目推荐:
2017年国家统一法律职业资格制度改革内容 ...
03-14
本文“2017证券从业金融市场复习资料:证券交易所”,由出国留学网证券从业考试频道为您整理,希望对您能有帮助。想了解更多关于证券从业考试的讯息,请继续关注我们网站的更新。
证券交易所
1.证券交易所的定义
证券交易所是证券买卖双方公开交易的场所,是一个高度组织化、集中进行证券交易的市场,是整个证券市场的核心。《中华人民共和国证券法》规定,证券交易所是为证券集中交易提供场所和设施,组织和监督证券交易,实行自律管理的法人。
2.证券交易所的特征
证券交易所的特征如下:
(1)有固定的交易场所和交易时间。
(2)参加交易者为具备会员资格的证券经营机构,交易采取经纪制。
(3)交易的对象限于合乎一定标准的上市证券。
(4)通过公开竞价的方式决定交易价格。
(5)集中了证券的供求双方,具有较高的成交速度和成交率。
(6)实行“公开、公平、公正”原则,并对证券交易加以严格管理。
3.证券交易所的职能
我国《证券交易所管理办法》第十一条规定,证券交易所的职能包括:
(1)提供证券交易的场所和设施。
(2)制定证券交易所的业务规则。
(3)接受上市申请、安排证券上市。
(4)组织、监督证券交易。
(5)对会员进行监管。
(6)对上市公司进行监管。
(7)设立证券登记结算机构。
(8)管理和公布市场信息。
(9)中国证监会许可的其他职能。
4.证券交易所的组织形式
证券交易所的组织形式大致可以分为两类,即公司制和会员制。
(1)公司制的证券交易所是以股份有限公司形式组织并以营利为目的的法人团体,一般由金融机构及各类民营公司组建。
(2)会员制的证券交易所是一个由会员自愿组成的、不以营利为目的的社会法人团体。交易所设会员大会、理事会和监察委员会。
证券从业资格考试频道编辑推荐:
证券从业资格考试报名须知
2017年司法考试已拉开序幕!出国留学网司法考试栏目发布“2017年司考《商法》证券交易所的职能知识点回顾”希望可以帮到广大考生,了解更多相关详情,请继续关注我们网站的更新!
根据证券法的相关规定,证券交易所具有以下职能:
1.为组织公平的集中竞价交易提供保障,公布证券交易即时行情,并按交易日制作证券市场行情表,予以公布。
2.依照法律、行政法规的规定,办理股票、公司债券的暂停上市、恢复上市或者终止上市的事务。
3.因突发性事件而影响证券交易正常进行时,证券交易所可以采取技术性停牌的措施;因不可抗力的突发性事件或者为维护证券交易的正常秩序,证券交易所可以决定临时停市;证券交易所采取技术性停牌或者决定临时停市,必须及时向中国证监会报告。
4.对在交易所进行的证券交易实行实时监控,并按照国务院证券监督管理机构的要求,对异常的交易情况提出报告:对上市公司披露信息进行监督,督促上市公司依法及时、准确地披露信息。
5.依照证券法律、行政法规制定证券集中竞价交易的具体规则,制定证券交易所的会员管理规章和证券交易所从业人员业务规则,并报国务院证券监督管理机构批准。
6.对违反证券交易所交易规则的证券交易人给予纪律处分;对情节严重的,可撤销其交易资格,禁止其入场进行证券交易。
...12-26
11-26
出国留学网证券从业考试频道为您整理“证券从业金融市场基础知识考点:证券交易所”,希望考生们能多多关注证券行业资讯!
证券从业金融市场基础知识考点:证券交易所

证券从业资格考试频道编辑推荐:
证券从业资格考试科目 ...
出国留学网证券从业考试栏目为大家分享“《上海证券交易所复核实施办法》发布”,希望对考生能有帮助。想了解更多关于证券从业考试的讯息,请继续关注我们网站的更新。
《上海证券交易所复核实施办法》发布
为进一步完善复核制度,加强对自律管理对象合法权益的保护,上交所日前发布《上海证券交易所复核实施办法》。
《办法》对现有复核制度的修改完善主要体现在两个方面。一是扩大复核事项范围,为更多的自律管理对象提供权利救济途径,进一步规范交易所的自律管理工作。将现有复核事项中的对会员及相关人员的公开谴责决定扩展到对所有自律管理对象作出的公开谴责决定,同时将公开认定不适合担任上市公司董事、监事、高级管理人员和认定为不合格投资者等较为严重的纪律处分决定也纳入复核范围。由此,将不予上市、暂停上市、终止上市等上市类自律管理决定和绝大多数纪律处分决定纳入了复核范围。二是完善复核审议程序,提升复核决定的权威性、代表性和申请复核的便利性。为了提高复核意见的代表性和复核决定的权威性,将每次参加复核会议的委员人数由5名扩大至7名,以便在更多广泛的委员意见基础上形成复核决定;为了规范程序,明确了各类事项的复核期限及复核期间原决定不停止执行的原则;为了便利自律管理对象提出申请,规定复核申请书提交途径及复核工作小组联系方式在上交所网站公布等。
复核制度是证券交易所依自律管理对象的申请、对已作出的相关自律管理决定进行审核的一项内部救济制度。根据《证券法》关于证券交易所复核制度的相关规定,上交所于2007年发布了《上海证券交易所复核制度暂行规定》,并成立了主要由外部专家组成的复核委员会,履行复核事项的审核职责,在上市公司退市实践中发挥了权利救济的作用。在总结实践经验的基础上,此次上交所对《上海证券交易所复核制度暂行规定》作出修改,并由暂行规定转化为正式规定,形成《办法》。
证券从业资格考试频道编辑推荐:
09-19
2016年10月证券从业考试即将来临,考生们都准备好了吗?出国留学网证券从业考试栏目为大家分享“2016证券市场基础知识考点:证券交易所的会员”,希望对考生能有帮助。想了解更多关于证券从业考试的讯息,请继续关注我们网站的更新。
2016证券市场基础知识考点:证券交易所的会员
上海、深圳证券交易所都采用会员制度。
证券交易所接纳的会员分为普通会员和特别会员。
普通会员应当是经有关部门批准设立并且有法人地位的境内证券公司。境外证券经营机构设立的驻华代表处,经申请可以成为证券交易所的特别会员。
(一)会员资格
证券公司要成为会员应具备一定的条件。一般来说,证券交易所是从证券公司的经营范围、承担风险和责任的资格及能力、组织机构、人员素质等方面规定入会的条件。上海证券交易所和深圳证券交易所对此的规定基本相同,主要有:
1.经中国证监会依法批准设立并具有法人地位的证券公司。
2.具有良好的信誉、经营业绩和一定规模的资本金或营运资金。
3.组织机构和业务人员符合中国证监会和证券交易所规定的条件。
4.承认证券交易所章程和业务规则,按规定缴纳各项会员经费。
5.证券交易所要求的其他条件。
具备上述条件的证券公司向证券交易所提出申请,并提供必要文件,经证券交易所理事会批准后,可成为证券交易所的会员。
(二)会员的权利与义务
1.会员的权利
会员的权利主要包括:(1)参加会员大会;(2)有选举权和被选举权;(3)对证券交易所事务的提议权和表决权;(4)参加证券交易所组织的证券交易,享受证券交易所提供的服务;(5)对证券交易所事务和其他会员的活动进行监督;(6)按规定转让交易席位等。
2.会员的义务
会员的义务主要包括:(1)遵守国家的有关法律法规、规章和政策,依法开展证券经营活动;(2)遵守证券交易所章程、各项规章制度,执行证券交易所决议;(3)派遣合格代表入场从事证券交易活动(深圳证券交易所无此项规定);(4)维护投资者和证券交易所的合法权益,促进交易市场的稳定发展;(5)按规定缴纳各项经费和提供有关信息资料以及相关的业务报表和账册;(6)接受证券交易所的监督等。
例1—12(2012年3月考题·判断题)
派遣合格代表入场从事证券交易活动是沪深证券交易所会员的义务。( )
【参考答案】×
【解析】在证券交易所会员承担的义务中,深圳证券交易所无派遣合格代表入场从事证券交易活动此项规定。
(三)会员资格的申请与审批
证券公司应报送一系列材料,申请文件齐备的,证券交易所予以受理,并自受理之日起20个工作日内作出是否同意接纳为会员的决定。证券交易所同意接纳的,向该证券公司颁发会员资格证书,并予以公告。
(四)日常管理
证券交易所会员应当设会员代表1名,组织、协调会员与证券交易所的各项业务往来。会员代表由会员高级管理人员担任...
证券交易所推荐访问