出国留学网专题频道注册会计师财务成本知识点栏目,提供与注册会计师财务成本知识点相关的所有资讯,希望我们所做的能让您感到满意!
12-11
出国留学网小编精心为您整理并发布“2018注册会计师《财务成本》知识点:营运能力分析 ”更多资讯敬请关注出国留学网栏目哦!
2018注册会计师《财务成本》知识点: 营运能力分析
企业的经营活动离不开各项资产的运用,对企业营运能力的分析,实质上就是对各项资产的周转使用情况进行分析。一般而言,资金周转速度越快,说明企业的资金管理水平越高,资金利用效率越高。企业营运能力分析主要包括:流动资产周转情况分析、固定资产周转率和总资产周转率三个方面。
(一) 流动资产周转情况分析
反映流动资产周转情况的指标主要有应收帐款周转率、存货周转率和流动资产周转率。
1.应收帐款周转率
在流动资产中,存货所占比重较大,存货的流动性将直接影响企业的流动比率。因此,必须特别重视对存货的分析。存货流动性的分析一般通过存货周转率来进行。
存货周转率(次数)是指一定时期内企业销售成本与存货平均资金占用额的比率,是衡量和评价企业购入存货、投入生产、销售收回等各环节管理效率的综合性指标。一般来讲,存货周转速度越快,存货占用水平越低,流动性越强,存货转化为现金或应收帐款的速度就越快,这样会增强企业的短期偿债能力及获利能力。通过存货周转速度分析,有利于找出存货管理中存在的问题,尽可能降低资金占用水平。
3.流动资产周转率
流动资产周转率是反映企业流动资产周转速度的指标。流动资产周转率(次数)是一定时期销售收入净额与企业流动资产平均占用额之间的比率。(二)固定资产周转率
固定资产周转率是指企业年销售收入净额与固定资产平均净额的比率。它是反映企业固定资产周转情况,从而衡量固定资产利用效率的一项指标。其计算公式为:
固定资产周转率=销售收入净额÷固定资产平均净值
式中:固定资产平均净值=(期初固定资产净值+期末固定资产净值)÷2
固定资产周转率高,说明企业固定资产投资得当,结构合理,利用效率高;反之,如果固定资产周转率不高,则表明固定资产利用效率不高,提供的生产成果不多,企业的营运能力不强。
通过以上计算可知,2002年固定资产周转率为2.74次,2001年固定资产周转率为3.25次,说明2002年度周转速度要比上年要慢,其主要原因在于固定资产净值增加幅度要大于销售收入净额增长幅度,说明企业营运能力有所减弱,这种减弱幅度是否合理,还要视公司目标及同行业水平的比较而定。
(三)总资产周转率
总资产周转率是企业销售收入净额与企业资产平均总额的比率。计算公式为:
总资产周转率=销售收入净额÷资产平均总额
如果企业各期资产总额比较稳定,波动不大,则:
资产平均总额=(期初资产总额+期末资产总额)÷2
如果资金占用的波动性较大,企业应采用更详细的资料进行计算,如按照各月份的资金占用额计算,则:
月平均资产总额=(月初资产总额+月末资产总额)÷2
季平均占用额=(1/2季初+第一月末+第二月末+1/2季末)÷3
年平均占用额=(1/2年初+第一季末+第二季末+第三季末+1/2年末)÷4
计...
12-11
出国留学网小编精心为您整理并发布“2018注册会计师《财务成本》知识点:金融期权价值的影响因素 ”更多资讯敬请关注出国留学网栏目哦!
2018注册会计师《财务成本》知识点: 金融期权价值的影响因素
(一)期权的内在价值和时间溢价
期权价值=内在价值+时间溢价
1.期权的内在价值
期权的内在价值,是指期权立即执行产生的经济价值。内在价值的大小,取决于期权标的资产的现行市价与期权执行价格的高低。
2.期权的时间溢价
含义:期权的时间溢价是指期权价值超过内在价值的部分。
计算公式:时间溢价=期权价值-内在价值
影响因素:时间溢价是时间带来的‘波动的价值’,是未来存在不确定性而产生的价值,不确定性越强,期权时间价值越大
3.期权的价值状态
价值状态看涨期权看跌期权执行状况
“实值期权”
(溢价期权)标的资产现行市价高于
执行价格时标的资产现行市价低于
执行价格时有可能被执行,但也不一定被执行
“虚值期权”
(折价期权)标的资产现行市价低于
执行价格时标的资产现行市价高于
执行价格时不会被执行
“平价期权”标的资产现行市价等于
执行价格时标的资产现行市价等于
执行价格时不会被执行
出国留学网注册会计师考试栏目推荐:
出国留学网小编精心为您整理并发布“2018注册会计师《财务成本》知识点:外部资本需求的测算 ”更多资讯敬请关注出国留学网栏目哦!
2018注册会计师《财务成本》知识点:外部资本需求的测算
1.计算公式
外部融资销售增长比=外部融资额/销售增长额
假设经营资产销售百分比和经营负债销售百分比不变,则:
外部融资销售增长比=经营资产销售百分比-经营负债销售百分比-可动用金融资产/销售增长额-(1+增长率)/增长率×预计销售净利率×预计收益留存率
如果可动用金融资产为0,则:
外部融资销售增长比=经营资产销售百分比-经营负债销售百分比-(1+增长率)/增长率×预计销售净利率×预计收益留存率
2.应用
(1)预计外部融资额:
外部融资额=销售增长额×外部融资销售增长比=基期销售额×销售增长率×外部融资销售增长比
(2)调整股利政策或进行短期投资:
当外部融资销售增长比小于0时,说明资金有剩余,可用于增加股利或进行短期投资。
(3)预计通货膨胀对融资的影响:
在销量不变时,按含有通胀的名义增长率计算出需要补充的资金,就是预计通货膨胀对融资的影响。注意掌握公式:销售额名义增长率=(1+通胀率)(1+销量增长率)-1
(二)外部融资需求的敏感性分析
外部融资需求的多少,不仅取决于销售增长,还取决于股利支付率和销售净利率。在销售净利率大于0的情况下,股利支付率越高,外部融资需求越大;在股利支付率小于1的情况下,销售净利率越大,外部融资需求越少。
出国留学网注册会计师考试栏目推荐:
12-08
出国留学网小编精心为您整理并发布“2018注册会计师《财务成本》知识点:内含增长率 ”更多资讯敬请关注出国留学网栏目哦!
2018注册会计师《财务成本》知识点:内含增长率
1.含义:企业外部融资为0时的销售增长率。
2.计算原理。
假设可动用金融资产为0:
根据:经营资产销售百分比-经营负债销售百分比-计划销售净利率×[(1+增长率)÷增长率]×收益留存率=0,计算得出的增长率就是内含增长率。
【提示】
(1)当实际增长率等于内含增长率时,外部融资需求为零;
(2)当实际增长率大于内含增长率时,外部融资需求为正数;
(3)当实际增长率小于内含增长率时,外部融资需求为负数。
出国留学网注册会计师考试栏目推荐:
...12-07
出国留学网小编精心为您整理并发布“2018注册会计师《财务成本》知识点:财务报表 ”更多资讯敬请关注出国留学网栏目哦!
2018注册会计师《财务成本》知识点:财务报表
一、财务报表分析的目的
财务报表分析的目的是将财务报表数据转换成有用的信息,以帮助信息使用者改善决策。
二、财务报表分析的方法
(一)比较分析法
(二)因素分析法
(一)比较分析法
1.比较分析法的分析框

2.比较的内容
(1)比较会计要素的总量
(2)比较结构百分比
(3)比较财务比率
(二)因素分析法
依据财务指标与其驱动因素之间的关系,从数量上确定各因素对指标影响程度的一种方法。
1.连环替代法的应用
设F=a×b×c
基数(过去、计划、标准):
F0=a0×b0×c0
实际数:F1=a1×b1×c1
实际与基数的差异:F1 - F0
计算步骤

分析步骤:
(1)确定分析对象,即确定需要分析的财务指标,比较其实际数额和标准数额(如上年实际数额),并计算两者的差额;
(2)确定该财务指标的驱动因素,即根据该财务指标的形成过程,建立财务指标与各驱动因素之间的函数关系模型;
(3)确定驱动因素的替代顺序;
(4)按顺序计算各驱动因素脱离标准的差异对财务指标的影响。
2.简化的差额分析法
a因素的影响:(a1-a0)×b0×c0
b因素的影响:a1×(b1-b0)×c0
c因素的影响:a1×b1×(c1-c0)
三、财务报表分析的局限性(了解)
出国留学网注册会计师考试栏目推荐:
12-07
出国留学网小编精心为您整理并发布“2018注册会计师《财务成本》知识点:财务比率 ”更多资讯敬请关注出国留学网栏目哦!
2018注册会计师《财务成本》知识点:财务比率
1.指标共性特征:
(1) 母子率:例资产负债率,即资产为分母,负债为分子
(2) 子比率:例流动比率,流动资产为分子
(3) 现金流量:统一指经营活动产生的现金流量净额
(4) 涉及利润率指标:分子是净利润
(5) 如分子为时期指标(资产负债表),分母为时点指标(利润表、现金流量表), 时点指标转换为时期指标,一般为(期初+期末)/2
(6) 某项资产周转次数=周转额/该项资产,周转额主要是指营业收入
2.短期偿债能力比率:共5个,营运资本,现金比率,流动比率,现金流量比率,速动比率。
特点:是子比率指标,分母是流动负债,现金流量指经营现金流量
(1) 营运资本=流动资产-流动负债
=(总资产-非流动资产)-(总资产-股东权益-非流动负债)
=(股东权益+非流动负债)-非流动资产
=长期资本-长期资产

(2) 流动比率=流动资产÷流动负债
=1/(1-营运资本/流动资产)
=1/(1-营运资本配置比率)
(3) 速动比率=速动资产÷流动负债
速动资产包括:货币资金、交易性金融资产和各种应收、预付款项等,或流动资产减去存货、待摊费用、一年内到期的非流动资产及其他流动资产等。
(4) 现金比率=(货币资金+交易性金融资产)÷流动负债
(5) 现金流量比率=经营现金流量÷流动负债
增加短期偿债能力的因素:(1)可动用的银行货款指标(2)准备很快变现的非流动资产(3)偿债能力的声誉。
降低短期偿债能力的因素:(1)与担保有关的或有负债(2)经营租赁合同中承诺的付款,建造合同、长期资产购置合同的分阶段付款。
3.长期偿债能力比率:
特点:母子率,分子指负债总额(长期资本负债率特殊,负债指非流动负债)
(1) 资产负债率=(负债÷资产)*100%
(2) 产权比率(股东权益负债率)=负债总额÷股东权益
权益乘数=总资产÷股东权益=1+产权比率=1/(1-资产负债率)
特点:资产负债率、权益乘数、产权比率同方向变化
(3) 长期资本负债率=[非流动负债÷(非流动负债+股东权益)]*100%
=长期负债÷长期资本*100...
12-02
出国留学网小编精心为您整理并发布“2018注册会计师《财务成本》知识点::财务管理目标 ”更多资讯敬请关注出国留学网注册会计师试题及答案栏目哦!
2018注册会计师《财务成本》知识点::财务管理目标
一、财务管理目标概述:
1、利润最大化目标:
理由 | 缺点 |
利润代表企业新创财富,利润越多企业财富增加越多,越接近企业的目标。 假设投入资本相同、利润取得时间相同、风险相同,利润最大化是一个可以接受的概念。 | (1)没有考虑所获利润和投入资本额的关系。 (2)没有考虑利润的取得时间。 (3)没有考虑获取利润和所承担风险的关系。 |
2、每股收益最大化目标:
理由 | 缺点 |
把利润和股东投入的资本联系起来。 假设每股收益时间相同,风险相同,每股收益最大化也是一个可以接受的观念。 | (1)没有考虑每股收益的取得时间。 (2)没有考虑每股收益的风险。 |
3、股东财富最大化目标(本书观点):
(1)理由:股东创办企业的目的是增加财富,如果企业不能为股东创造价值,股东就不会为企业提供资金。
(2)衡量指标:股东财富 = 股东权益的市场增加值 = 股东权益的市场价值 - 股东投资资本
(3)注意问题:假设股东投资资本不变,股价最大化与增加股东财富具有同等意义。
(4)注意问题:假设股东投资资本和债务价值不变,企业价值最大化与增加股东财富具有相同意义。
二、利益相关者的要求:
12-02
出国留学网小编精心为您整理并发布“2018注册会计师《财务成本》知识点:财务管理内容 ”更多资讯敬请关注出国留学网注册会计师试题及答案栏目哦!
2018注册会计师《财务成本》知识点:财务管理内容
一、企业的组织形式:

典型的企业组织形式有三种:
个人独资企业 | 合伙企业 | 公司制企业 | |
投资人 | 一个自然人 | 两个以上自然人或法人 | 多样化 |
承担的责任 | 无限责任 | 各合伙人承担无限连带责任 | 有限责任 |
企业寿命 |
10-03
要参加注册会计师考试的同学们,出国留学网为你整理“2017年注册会计师《财务成本》知识点:各参数的敏感系数计算”,供大家参考学习,希望广大放松心态,从容应对,正常发挥。更多资讯请关注我们网站的更新哦!
2017年注册会计师《财务成本》知识点:各参数的敏感系数计算
各参数的敏感系数计算
敏感系数=目标值变动百分比/参量值变动百分比
下面仍【教材例16-6】的数字为基础,进行敏感程度的分析
【教材例16-6】某企业只生产一种产品,单价为2元,单位变动成本1.20元,预计明年固定成本40000元,产销量计划达100000件。假设没有利息支出和所得税。
(1)单价的敏感程度
设单价增长20%,则:P=2×(1+20%)=2.40(元)
按此单价计算,利润=100000×(2.40-1.20)-40000=80000(元)
利润原来是40000元,其变化率为:
目标值变动百分比=(80000-40000)/40000=100%
单价的敏感系数=100%/20%=5
经营者根据敏感系数知道,每降价1%,企业将失去5%的利润,必须格外予以关注。
(2)单位变动成本的敏感程度
设单位变动成本增长20%,则:V=1.20×(1+20%)=1.44(元)
按此单位变动成本计算,利润为=100000×(2-1.44)-40000=16000(元)
利润原来是40000元,其变化率为:
目标值变动百分比=(16000-40000)/40000=-60%
单位变动成本的敏感系数=(-60%)/20%=-3
敏感系数绝对值大于1,说明变动成本的变化会造成利润更大的变化,仍属于敏感因素。
【提示】
(1)敏感系数为正值的,表明它与利润为同向增减;敏感系数为负值的,表明它与利润为反向增减。
(2)敏感系数绝对值大于1,则属于敏感因素。
(3)固定成本的敏感程度
设固定成本增长20%,则:F=40000×(1+20%)=48000(元)
按此固定成本计算,利润=100000×(2-1.20)-48000=32000(元)
原来的利润为40000元,其变化率为:
目标值变动百分比=(32000-40000)/40000=-20%
固定成本的敏感系数=(-20%)/20%=-1
这说明固定成本每上升1%,利润将减少1%。
(4)销售量的敏感程度
设销量增长20%,则:Q=100000×(1+20%)=120000 (件)
按此计算利润=120000×(2-1.20)-40000=56000(元)
利润的变化率:
目标值变动百分比=(56000-40000)/40000=40%
销量的敏感系数=40%/20%=2
03-20
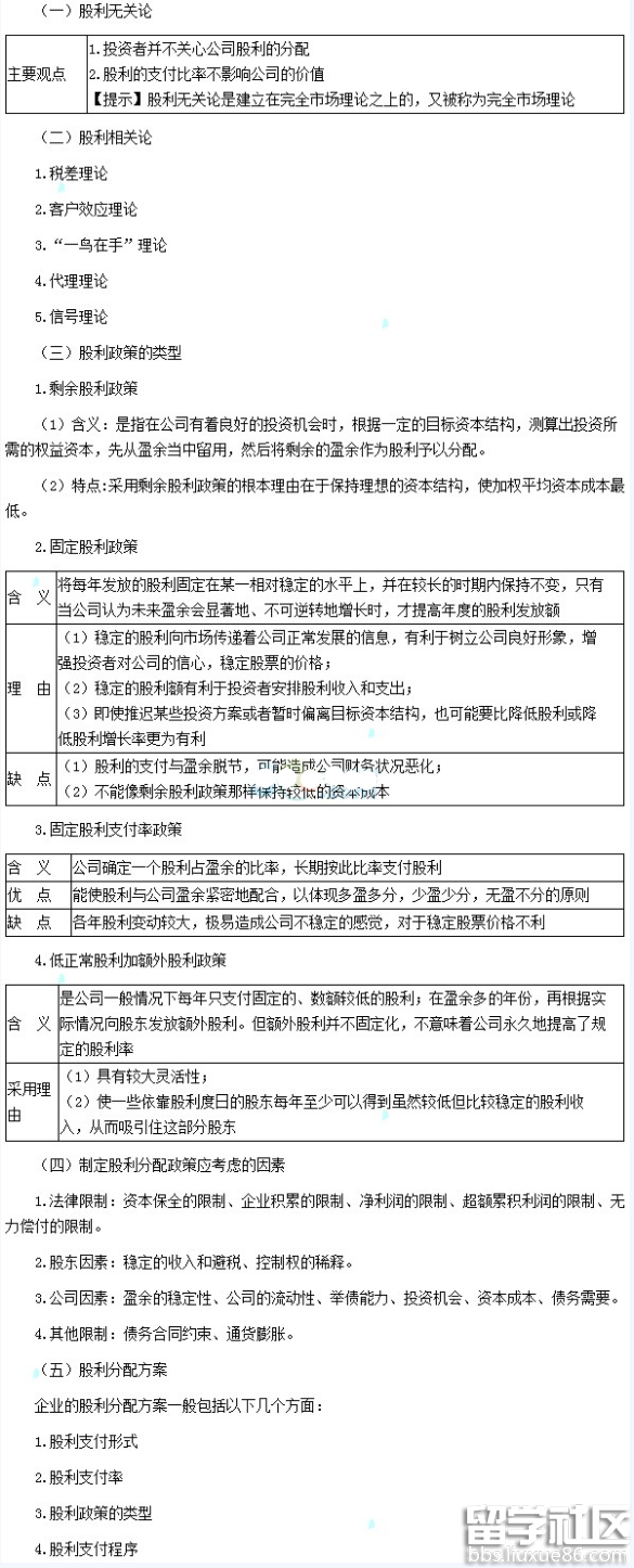
想报考2017年注册会计师考试的朋友们,出国留学网注册会计师考试栏目为大家整理“注册会计师2017财务成本讲义:股利政策与股利分配方案”,希望对大家能有帮助!
股利政策与股利分配方案
【内容导航】:
1.股利无关论
2.股利相关论
3.股利政策的类型
4.制定股利分配政策应考虑的因素
5.股利分配方案
【考频分析】:
考频:★★★
复习程度:掌握各种股利理论的观点和股利分配政策的内容。
【高频考点】:股利政策与股利分配方案

注册会计师考试频道推荐:
...注册会计师财务成本知识点推荐访问