出国留学网专题频道注册会计师税法栏目,提供与注册会计师税法相关的所有资讯,希望我们所做的能让您感到满意!
06-04
注册会计师税法知识点因为杂而乱让许多考生都比较头疼,因为税法知识点含有多个税种,而不同的税种组成的要素又存在着不同的差异,所以大家复习税法的时候多多少少都会感觉到税法知识点的细碎感,这让许多考生比较抓狂,下面出国留学网小编就税法的备考建议和大家说说,希望对大家有所帮助。
一、学会抓住重点突破
面对税法这种繁杂的知识点,想要在其中得到突破,那么考生就要学会抓住重点知识点先进行突破复习,如果面面俱到的复习,那么考生会浪费比较多的时间,且复习效率比较差,考生可能对于哪些知识点是重点并不是非常的清楚,小编认为考试大纲中的高星备注知识点、新增变动知识点以及真题常出现的考点这三类一般都是考试备考的重点,因此考生在复习税法的时候,尽量先对于这些知识点反复的精读、记忆和理解,复习完成后有时间再去复习剩下的知识点,这样必然能够大大提升备考效率。
二、学会归纳总结
对于税法这种比较繁多的税种和要素,考生一定要学会做归纳总结,因为各种的税种和要素之间还是存在着一定的相似的内容,没有很好的归纳是比较容易出现记忆混淆的情况,并且在总结归纳的过程中存在着非常多的好处,比如说有更好的理解各种税种、能够梳理教材、可以逐渐形成自己的知识点框架,以便加强考生对于税法这门科目的理解程度。
三、多刷题、多模拟
税法科目偏向于记忆,而知识点的繁多,当当只是靠着记忆的形式是非常难将税法这门科目掌握的,因此多多刷题必然会成为考生备考的一种手段,通过刷题这种形式,考生对于税法的理解和记忆一定会得到增强。
其次,注册会计师考试一般是采用机考模式,而很多没有参加过的考生是非常难适应的,比如说计算器的使用对于很多人就比较难受,因此在刷题的时候,考生可以多多的使用机考模拟系统来进行刷题,这样会大大增加考生的应试技巧。
以上就是出国留学网小编根据以往考生备考总结出来对于注册会计师税法备考的几个建议,希望对大家有所帮助
...09-11
现在在CPA备考的尾声,为了帮助广大考生能够巩固基础,下面由出国留学网小编为你精心准备了“2019年注册会计师税法科目高频考点汇总(下)”,持续关注本站将可以持续获取更多的考试资讯!
2019年注册会计师考试备考时间紧张,请大家抓紧时间抓住重点备考注册会计师。小编也为广大考生整理了2019年注册会计师考试税法科目的高频考点,下面,我们一起来学习“2019年注册会计师《税法》高频考点:税收执法”。本考点属于《税法》第一章税法总论第五节税收执法的内容。

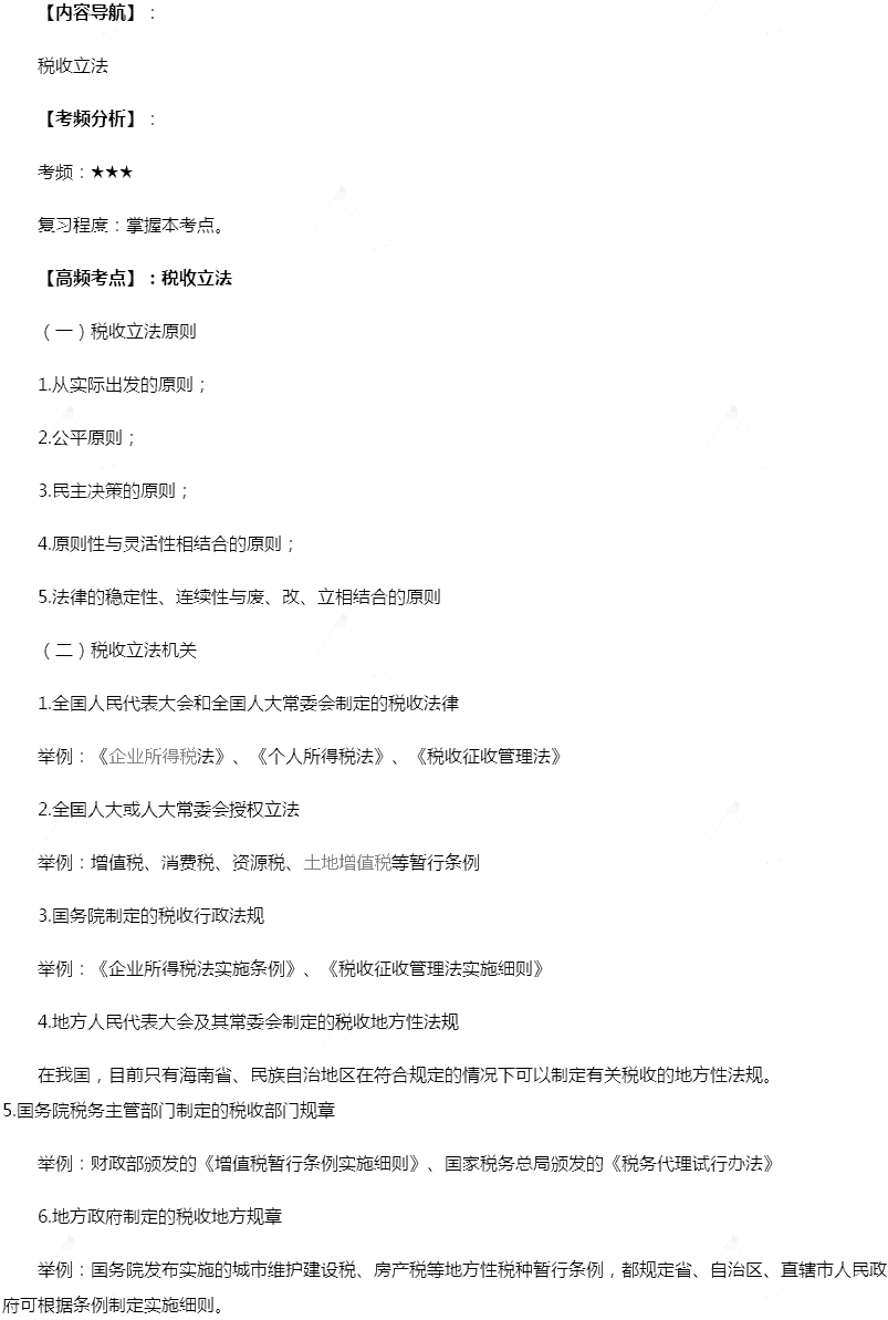
2019年注册会计师考试备考时间紧张,请大家抓紧时间抓住重点备考注册会计师。小编也为广大考生整理了2019年注册会计师考试税法科目的高频考点,下面,我们一起来学习“2019年注册会计师《税法》高频考点:税收立法”。本考点属于《税法》第一章税法总论第四节税收立法与我国税法体系的内容。

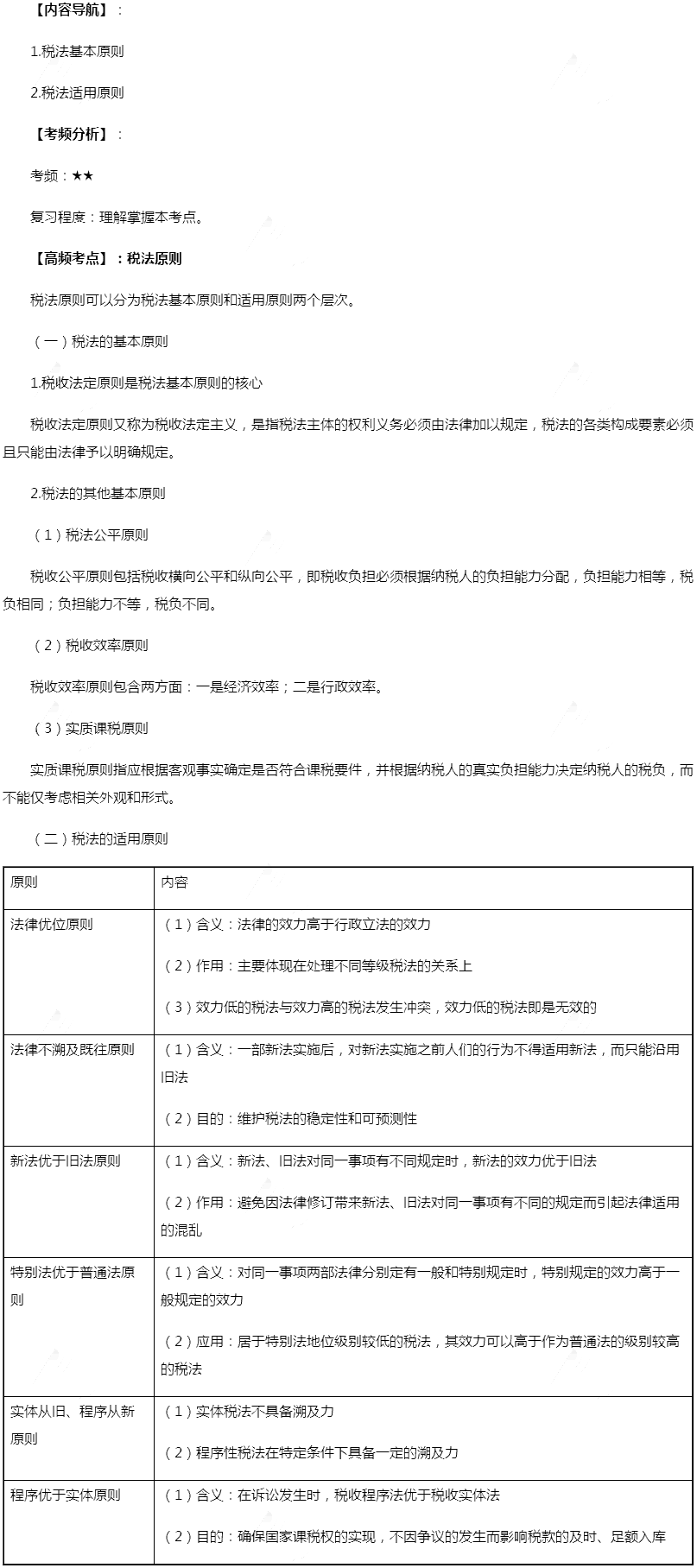
2019年注册会计师考试备考时间紧张,请大家抓紧时间抓住重点备考注册会计师。小编也为广大考生整理了2019年注册会计师考试税法科目的高频考点,下面,我们一起来学习“2019年注册会计师《税法》高频考点:税法原则”。本考点属于《税法》第一章税法总论第二节税法原则的内容。

推荐阅读:
09-11
注册会计师作为我国热门考试之一,相信有着非常多的人报考,而在考试胜出者无不是对于考试重点有着一定的把握,下面由出国留学网小编为你精心准备了“2019年注册会计师税法科目高频考点汇总(上)”,持续关注本站将可以持续获取更多的考试资讯!
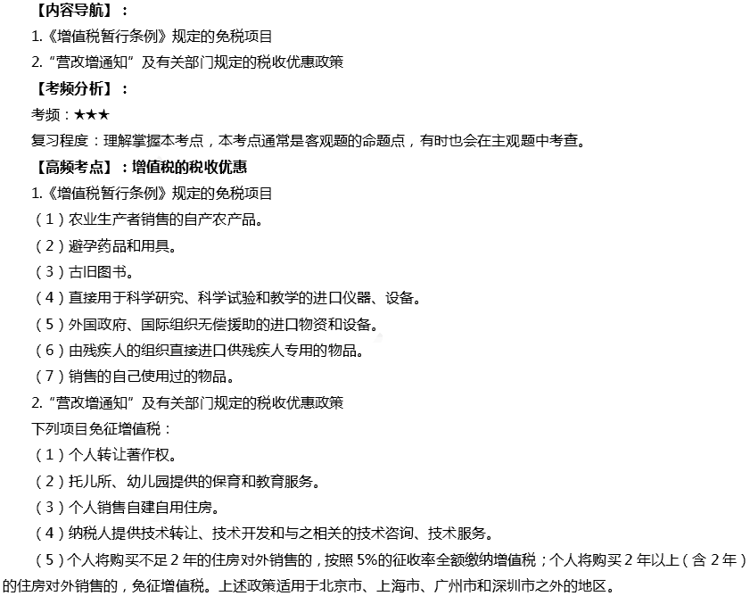
2019年注册会计师考试备考时间紧张,请大家抓紧时间抓住重点备考注册会计师。小编也为广大考生整理了2019年注册会计师考试税法科目的高频考点,下面,我们一起来学习“2019年注册会计师《税法》高频考点:增值税税收优惠”。本考点属于《税法》第二章增值税法第九节税收优惠的内容。

2019年注册会计师考试备考时间紧张,请大家抓紧时间抓住重点备考注册会计师。小编也为广大考生整理了2019年注册会计师考试税法科目的高频考点,下面,我们一起来学习“2019年注册会计师《税法》高频考点:简易计税方法”。本考点属于《税法》第二章增值税法第四节增值税的计税方法的内容。

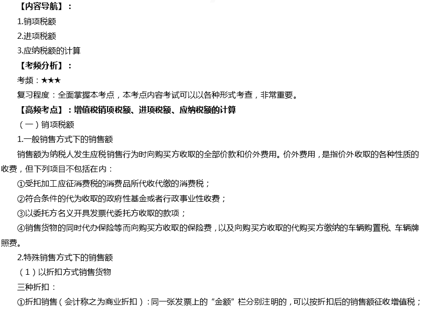
2019年注册会计师考试备考时间紧张,请大家抓紧时间抓住重点备考注册会计师。小编也为广大考生整理了2019年注册会计师考试税法科目的高频考点,下面,我们一起来学习“2019年注册会计师《税法》高频考点:增值税销项税额、进项税额、应纳税额的计算”。本考点属于《税法》第二章增值税法第五节一般计税方法应纳税额的计算。

2019年注册会计师考试备考时间紧张,请大家抓紧时间抓住重点备考注册会计师。小编也为广大考生整理了2019年注册会计师考试税法科目的高频考点,下面,我们一起来学习“2019年注册会计师《税法》高频考点:增值税征税范围”。本考点属于《税法》第二章增值税法第一节征税范围与纳税义务人的内容。
考友们都准备好考试了吗?本文“2019注册会计师税法考试经典习题及答案(3)”,跟着小编一起来了解一下吧。要相信只要自己有足够的实力,无论考什么都不会害怕!
2019注册会计师税法考试经典习题及答案(3)
【单选题】:
我国目前个人所得税采用( )。
A. 分类征收制
B. 综合征收制
C. 混合征收制
D. 分类与综合相结合的模式
【答案】A
【单选题】:
下列属于稿酬所得的项目是( )。
A. 记者在本单位刊物发表文章取得的报酬
B. 提供著作的版权而取得的报酬
C. 将国外的作品翻译出版取得的报酬
D. 书画家出席笔会现场书写作画取得的收入
【答案】C
【单选题】:
个人所得税法规定,对一次劳务报酬收入畸高的应实行加成征收,所谓“一次劳务报酬收入畸高”是指
( )。
A. 一次取得的劳务报酬的应纳税所得额超过 10000 元
B. 一次取得的劳务报酬的应纳税所得额超过 20000 元
C. 一次取得的劳务报酬收入超过 10000 元
D. 一次取得的劳务报酬收入超过 20000 元
【答案】B
【单选题】:
依据个人所得税相关规定,计算财产转让所得时,下列各项准予扣除的是( )。
A. 定额 800 元
B. 定额 800 元或定率 20%
C. 财产净值
D. 财产原值和合理费用
【答案】D
【单选题】:
王先生 2014 年 2 月达到规定退休年龄而退休,每月领取退休工资 3700 元,3 月份被一家公司聘用为管理人员,月工资 4500 元。2014 年 3 月王先生应缴纳个人所得税( )元。
A.0 B.30 C.125 D.265
【答案】B
【解析】正式退休金免纳个人所得税,再任职收入按照工资、薪金所得纳税。3 月王先生应纳个人所得税=(4500-3500)×3%=30(元)。
【单选题】:
中国公民潘某为外资企业工作人员,2014 年全年被派往境外工作,每月工资 12000 元。2013 年 3 月潘某获得境外上市公司股票期权(该期权不可公开交易)并在当年行权,2014 年 3 月转让了该股票,取得转让净所得 500000 元人民币。按我国税法规定,潘某 2014 年的所得应缴纳个人所得税( ) 元。
A.75480 B.80640 C.92780 D.110620
【答案】D
【解析】2014 年的所得应缴纳个人所得税
=500000×20%+[(12000-4800)×20%-555]×12=100000+10620=110620(元)。2013 年潘某行权时,已按“工资、
薪金所得”适用的规定计算缴纳过个人所得税。2014 年将行权后的境外上市公司股票再转让时,只需按获...
你准备好考试了么?小编为大家提供“2019注册会计师税法考试经典习题及答案(2)”供广大考生参考,希望帮到您!更多注册会计师考试的有关资讯请关注我们网站的更新哦!
2019注册会计师税法考试经典习题及答案(2)
【多选题】:
下列关于契税计税依据的表述中,正确的有( )。
A. 购买的房屋以成交价格作为计税依据
B. 接受赠与的房屋参照市场价格核定计税依据
C. 采取分期付款方式购买的房屋参照市场价格核定计税依据
D. 转让以划拨方式取得的土地使用权以补交的土地使用权出让金作为计税依据
【答案】ABD
【多选题】:
按照契税有关规定,可以享受减免契税优惠待遇的有( )。
A. 城镇职工第二次购买公有住房的
B. 军事单位承受土地用于训练靶场建设
C. 个人购买家庭唯一的普通住房
D. 取得荒山、荒沟、荒丘、荒滩土地使用权,用于工业园建设的
【答案】BC
【多选题】:
根据耕地占用税有关规定,下列各项土地中属于耕地的有( )。
A. 果园
B. 花圃
C. 茶园
D. 菜地
【答案】ABCD
【解析】耕地占用税的征税范围是耕地,所谓耕地是指种植农业作物的土地,包括菜地、园地。其中, 园地包括花圃、苗圃、茶园、果园、桑园和其他种植经济林木的土地。
【多选题】:
下列各项中,应征收耕地占用税的有( )。
A. 铁路线路占用耕地
B. 学校占用耕地
C. 公路线路占用耕地
D. 军事设施占用耕地
【答案】AC
【单选题】:
2015 年 2 月王某从汽车 4S 店(增值税一般纳税人)购置了一辆排气量为 1.8 升的乘用车,支付购车款(含增值税)234000 元并取得普通发票,支付代收保险费 5000 元并取得保险公司开具的票据,支付购买工具件价款(含增值税)1000 元并取得汽车 4S 店开具的普通发票。王某应缴纳的车辆购置税为( )元。
A.20000 B.24000 C.20085.47 D.20512.82
【答案】C
【解析】王某应缴纳的车辆购置税=(234000+1000)÷(1+17%)×10%=20085.47(元)。
【单选题】:
按照《车辆购置税暂行条例》的规定,下列车辆免征车辆购置税的是( )。
A. 挂车
B. 电车
C. 农产品运输车
D. 设有固定装置的非运输车辆
【答案】D
【单选题】:
我国车辆购置税实行法定减免税,下列不属于车辆购置税减免税范围的是( )。
A. 外国驻华使馆、领事馆和国际组织驻华机构及其外交人员自用车辆
B. 回国服务的留学人员用人民币现金购买 1 辆个人自用国产小汽车
C. 设有固定装置的非运输车辆
本网站小编为考生们整理了“2019注册会计师税法考试经典习题及答案(1)”,希望有所帮助,更多注册会计师考试信息请关注本网站的及时更新哦。祝同学们金榜题名!
2019注册会计师税法考试经典习题及答案(1)
【单选题】:
下列房屋及建筑物中,属于房产税征税范围的是( )。
A. 农村的居住用房
B. 建在室外的露天游泳池
C. 个人拥有的市区经营性用房
D. 尚未使用或出租而待售的商品房
【答案】C
【单选题】:
2013 年某企业支付 8000 万元取得 10 万平方米的土地使用权,新建厂房建筑面积 6 万平方米,工程成本 2000 万元,2014 年年底竣工验收,对该企业征收房产税的房产原值是( )万元。
A.2000 B.6400 C.8000 D.10000
【答案】D
【解析】对按照房产原值计税的房产,无论会计上如何核算,房产原值均应包含地价,包括为取得土地使用权支付的价款、开发土地发生的成本费用等。对该企业征收房产税的房产原值=8000+2000=10000(万元)。
【单选题】:
某公司办公大楼原值 30000 万元,2010 年 2 月 28 日将其中部分闲置房间出租,租期 2 年。出租部分房产原值 5000 万元,租金每年 1000 万元。当地规定房产原值减除比例为 20%,2010 年该公司应缴纳房产税( )。
A.288 万元
B.340 万元
C.348 万元
D.360 万元
【答案】C
【解析】应纳房产税=(30000-5000)×(1-20%)×1.2%+5000×(1-20%)×1.2%×2/12+1000×10/12×12%=348(万
元)。
【单选题】:
下列各项中,应作为融资租赁房屋房产税计税依据的是( )。
A. 房产售价
B. 房产余值
C. 房产原值
D. 房产租金
【答案】B
【单选题】:
某人民团体 A、B 两栋办公楼,A 栋占地 3000 平方米,B 栋占地 1000 平方米。2007 年 3 月 30 日至
12 月 31 日该团体将 B 栋出租。当地城镇土地使用税的税率为每平方米 15 元,该团体 2007 年应缴纳城镇土地使用税( )元。
A.3750 B.11250 C.12500 D.15000
【答案】B
【解析】1000×15×9÷12=11250(元)。
【单选题】:
下列土地中,免征城镇土地使用税的是( )。
A. 营利性医疗机构自用的土地
B. 公园内附设照相馆使用的土地
C. 生产企业使用海关部门的免税土地
D. 公安部门无偿使用铁路企业的应税土地
【答案】D
【单选题】:
下列各项中,城镇...
注册会计师考试栏目小编为您带来《2019注册会计师税法考试预习题及答案汇总》,我们一起来看看吧!希望给您带来帮助!更多注册会计师考试相关的精彩内容尽在本网,请关注!祝您考试路上畅通无阻!
| 2019注册会计师税法考试预习题及答案汇总 | |
| 1 | 2019注册会计师税法考试预习题及答案(1) |
| 2 | 2019注册会计师税法考试预习题及答案(2) |
| 3 | 2019注册会计师税法考试预习题及答案(3) |
《2019注册会计师税法考试预习题及答案(10)》由本网站小编整理而出!希望给您带来帮助,更多相关注册会计师考试资讯,敬请关注本网站更新!祝您前程似锦!
2019注册会计师税法考试预习题及答案(10)
【单选题】:
下列关于关税税务处理的说法,正确的是( )。
A. 外国企业无偿赠送进口的物资免征关税
B. 关税税款在人民币 100 元以下的一票货物免征关税
C. 经海关核准进口的无商业价值的广告品和货样免征关税
D. 已征进口关税的货物,因规格不符,原状退货复运出境的,不予退税
【答案】C
【单选题】:
下列进口货物中,免征进口关税的是( )。(2014 年)
A. 外国政府无偿赠送的物资
B. 具有一定商业价值的货样
C. 因保管不慎造成损坏的进口货物
D. 关税税额为人民币 80 元的一票货物
【答案】A
【单选题】:
关税纳税义务人因不可抗力或者在国家税收政策调整的情形下,不能按期缴纳税款的,经海关总署批准,可以延期缴纳税款,但最多不得超过( )。(2004 年)
A.3 个月
B.6 个月
C.9 个月
D.12 个月
【答案】B
【单选题】:
某公司进口一批货物,海关于 2006 年 3 月 1 日填发税款缴款书,但公司迟至 3 月 27 日才缴纳 500 万元的关税。海关应征收关税滞纳金( )。(2006 年)
A.2.75 万元
B.3 万元
C.6.5 万元
D.6.75 万元
【答案】B
【解析】滞纳 12 天,海关应征收关税滞纳金=500×12×0.5‰=3(万元)。
【多选题】:
以下关于关税税率的表述错误的有( )。
A. 进口税率的选择适用是根据货物的不同起运地而确定的
B. 适用最惠国税率、协定税率、特惠税率的国家或地区的名单,由国务院关税税则委员会决定
C. 我国进口商品绝大部分采用从价定率的征税方法
D. 原产地不明的货物不予征税
【答案】AD
【多选题】:
列未包含在进口货物价格中的项目,应计入关税完税价格的有( )。(2008 年)
A. 由买方负担的购货佣金
B. 由买方负担的包装材料和包装劳务费
C. 由买方支付的进口货物在境内的复制权费
D. 由买方负担的与该货物视为一体的容器费用
【答案】BD
【多选题】:
2014 年 12 月某外贸公司向法国出口山羊板皮,海关拟对其征收出口关税。下列有关山羊板皮关税完税价格的表述中,正确的有( )。
A. 完税价格应包括出口关税
B. 完税价格应包括货物运至我国境内输出地点装载前的运输费用和保险费
C...
注册会计师考试栏目小编为您带来《2019注册会计师税法考试预习题及答案(9)》,我们一起来看看吧!希望给您带来帮助!更多精彩内容尽在本网,请关注!考试加油哦,取得好成绩!
2019注册会计师税法考试预习题及答案(9)
【单选题】:
甲生产企业地处市区,2014 年 5 月实际缴纳增值税 28 万元,当月委托位于县城的乙企业加工应税消费品,乙企业代收消费税 15 万元。甲企业应缴纳(含被代收)的城市维护建设税( )万元。
A.1.96
B.0.75
C.2.71
D.1.31
【答案】C
【解析】甲企业应缴纳(含被代收)的城市维护建设税=28×7%+15×5%=2.71(万元)。
【单选题】:
位于市区的某企业 2009 年 3 月份共缴纳增值税、消费税和关税 562 万元,其中关税 102 万元、进口环节缴纳的增值税和消费税 260 万元。该企业 3 月份应缴纳的城市维护建设税为( )万元。
A.14 B.18.2
C.32.2 D.39.34
【答案】A
【解析】该企业应缴纳的城建税=(562-102-260)×7%=14(万元)。
【多选题】:
下列各项中,符合城市维护建设税计税依据规定的有( )。
A. 偷逃营业税而被查补的税款
B. 偷逃消费税而被加收的滞纳金
C. 出口货物免抵的增值税税额
D. 出口产品征收的消费税税额
【答案】ACD
【多选题】:
下列关于城市维护建设税纳税地点的表述中,正确的有( )。
A. 无固定纳税地点的个人,为户籍所在地
B. 代收代缴“三税”的单位,为税款代收地
C. 代扣代缴“三税”的个人,为税款代扣地
D. 取得管道输油收入的单位,为管道机构所在地
【答案】BCD
【多选题】:
以下关于城建税和教育费附加的规定正确的有( )。
A. 城建税和教育费附加随增值税、消费税、营业税的纳税环节分别在销售、进口等环节缴纳
B. 纳税人凡是缴纳增值税、消费税、营业税的,须同时缴纳城市维护建设税和教育费附加
C. 代扣代缴“三税”的,按照扣缴义务人所在地税率计算缴纳城建税
D. 代扣代缴“三税”的,在按规定扣缴城建税的同时也应扣缴教育费附加
【答案】CD
【单选题】:
在进行关税税则归类时,对于制成品,应首先考虑按( )归类。
A. 用途
B. 属性
C. 主要材质
D. 销售对象
【答案】A
【解析】查找有关商品在税则中拟归的类、章及税号。对于原材料性质的货品,应首先考虑按其属性归类;对于制成品,应首先考虑按其用途归类。
【单选题】:
进口地海关无法解决的归类问题,应报( )明确。
...
《2019注册会计师税法考试预习题及答案(8)》由本网站小编整理而出!希望给您带来帮助,更多相关注册会计师考试的资讯敬请关注本网站更新!祝您前程似锦!
2019注册会计师税法考试预习题及答案(8)
【单选题】:
下列关于消费税纳税人的说法,正确的是( )。
A. 零售金银首饰的纳税人是消费者
B. 委托加工化妆品的纳税人是受托加工企业
C. 化妆品的批发商是消费税的纳税人
D. 邮寄入境的应税消费品纳税人是收件人
【答案】D
【单选题】:
下列关于金银首饰消费税的说法,符合现行消费税政策规定的是( )。
A. 金首饰的进口应纳消费税
B. 银首饰的出厂销售应纳消费税
C. 钻石饰品的批发应纳消费税
D. 金基合金镶嵌首饰的零售应纳消费税
【答案】D
【单选题】:
下列各项中,属于消费税征收范围的是( )。
A. 电动汽车
B. 卡丁车
C. 高尔夫车
D. 小轿车
【答案】D
【单选题】:
依据消费税的有关规定,下列行为中应缴纳消费税的是( )。
A. 进口卷烟
B. 进口服装
C. 零售化妆品
D. 零售白酒
【答案】A
【单选题】:
2014 年 3 月,某酒厂(增值税一般纳税人)生产粮食白酒 100 吨全部用于销售,当月取得不含税销售额
480 万元,当期收取包装物押金 20 万元,到期没收包装物押金 3 万元。该厂当月应纳消费税( )万元。
A.106 B.106.85 C.109.08 D.109.42
【答案】D
【解析】该厂当月应纳消费税=[480+20/(1+17%)]×20%+100×2000×0.5÷10000=109.42(万元)。
【单选题】:
根据消费税的有关规定,下列纳税人自产自用应税消费品不缴纳消费税的是( )。
A. 高尔夫球具厂用于本企业职工福利的自产球具
B. 汽车厂用于管理部门的自产汽车
C. 日化厂用于赠送客户样品的自产化妆品
D. 卷烟厂用于生产卷烟的自制烟丝
【答案】D
【单选题】:
委托加工的特点是( )。
A. 委托方提供原料和主要材料,受托方代垫辅助材料并收取加工费
B. 委托方支付加工费,受托方提供原料或主要材料
C. 委托方支付加工费,受托方以委托方的名义购买原料或主要材料
D. 委托方支付加工费,受托方购买原料或主要材料再卖给委托方进行加工
【答案】A
【单选题】:
某外贸公司进口一批小轿车,关税完税价格折合人民币 500 万元,关税率 25%,消费税率 9%,则进口环节应纳消费税( )万元。
注册会计师税法推荐访问