出国留学网专题频道注册会计师税法真题栏目,提供与注册会计师税法真题相关的所有资讯,希望我们所做的能让您感到满意!
“2018年注册会计师《税法》考试真题及答案”由本网站注册会计师考试栏目小编整理而出!希望给您带来帮助,更多相关注册会计师考试的资讯敬请关注本网站更新!祝您考出好成绩!前程似锦!
2018年注册会计师《税法》考试真题及答案
缺计算题第二题、综合题第一题
一、单项选择题
1.下列承包经营的情形中,应以发包人为增值税纳税人的是( )。
A.以承包人名义对外经营,由承包人承担法律责任的
B.以发包人名义对外经营,由发包人承担法律责任的
C.以发包人名义对外经营,由承包人承担法律责任的
D.以承包人名义对外经营,由发包人承担法律责任的
【答案】B
2.下列应税消费品中,除了在生产销售环节征收消费税外,还应在批发环节征收消费税的是( )。
A.高档手表
B.高档化妆品
C.卷烟
D.超豪华小汽车
【答案】C
3.下列车船中,免征车船税的是( )。
A.辅助动力帆艇
B.武警专用车船
C.半挂牵引车
D.客货两用汽车
【答案】B
4.个人取得的下列所得中,适用按年征收个人所得税的是( )。
A.经营家庭旅馆取得的所得
B.将房产以年租的方式取得的租金所得
C.转让房产取得的所得
D.转让持有期满一年的股票取得的所得
【答案】A
5.个人取得的下列所得中,应确定为来源于中国境内所得的是( )。
A.在境外开办教育培训取得的所得
B.拥有的专利在境外使用而取得的所得
C.从境外上市公司取得的股息所得
D.将境内房产转让给外国人取得的所得
【答案】D
6.科技型中小企业开展研发活动中实际发生的研发费用,在企业所得税税前加计扣除的比例为( )。
A.50%
B.75%
C.25%
D.100%
【答案】B
7.下列税种中,其收入全部作为中央政府固定收入的是( )。
A.耕地占用税
B.个人所得税
C.车辆购置税
D.企业所得税
【答案】C
8.在税务行政诉讼中,税务机关可享有的权利是( )。
A.应诉权
B.反诉权
C.起诉权
D.撤诉权
【答案】A
9.某居民企业以其持有的一处房产投资设立一家公司,如不考虑特殊性税务处理,下列关于该投资行为涉及企业所得税处理的是( )。
A.以房产的账面价值作为被投资方的计税基础
B.以房产对外投资确认的转让所得,按 6 年分期均匀计入相应年度的应纳税所得额
C.以签订投资协议的当天为纳税申报时间
D.对房产进行评估,并按评...
02-03
出国留学网为大家提供“2015-2017年注册会计师《税法》真题及答案汇总”供广大考生参考,希望能帮到要参加注册会计师考试的同学们,更多资讯请关注我们网站的更新哦!
| 2015-2017年注册会计师《税法》真题及答案汇总 | |
| 1 | 2015注册会计师考试税法真题及答案 |
| 2 | 2016注册会计师税法考试真题及答案 |
| 3 | 2017年注册会计师《税法》真题及答案 |
11-03
出国留学网为你整理的“2017年注册会计师《税法》真题及答案”,供你参考,更多注册会计师考试资讯网站将持续更新,敬请关注!
2017年注册会计师《税法》真题及答案
单项选择题
1.下列占用耕地的行为中,免征耕地占用稅的是() 。
A.公立医院占用耕地
B.铁路线路占用耕地
C.农村居民新建住宅占用耕地
D.民用飞机场跑道占用耕地
【答案】A
2.国内某大学教授取得的下列所得中,免予征收个人所得税的是()。
A.因任某高校兼职教授取得的课酬
B.按规定领取原提存的住房公积金
C.因拥有持有期不足1年的某上市公司股票取得的股息
D.被学校评为校级优秀教师获得的资金
【答案】B
3.下列支出在计算企业所得税应纳税所得额时,准予按规定扣除的是()。
A.企业之间发生的管理费支出
B.企业筹建期间发生的广告费支出
C.企业内营业机构之间发生的特许权使用费支出
D.企业内营业机构之间发生的租金支出
【答案】B
4.下列合同中,应按照“技术合同”税目征收印花税的是( )。
A.工程合同
B.会计制度咨询合同
C.税务筹划咨询合同
D.经济法律咨询合同
2016年注册会计师考试已经落下帷幕,出国留学网注册会计师考试栏目为大家分享“2016注册会计师税法考试真题:计算题(附答案)”,希望对考生能有帮助。想了解更多关于注册会计师考试的讯息,请继续关注我们网站的更新。
2016注册会计师税法考试真题:计算题(附答案)
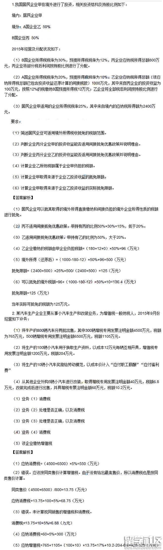
计算题

注册会计师考试频道推荐:
2016注册会计师考试真题及答案解析汇总 ...
2016年注册会计师考试已经落下帷幕,出国留学网注册会计师考试栏目为大家分享“2016注册会计师税法考试真题附答案(多选题)”,希望对考生能有帮助。想了解更多关于注册会计师考试的讯息,请继续关注我们网站的更新。
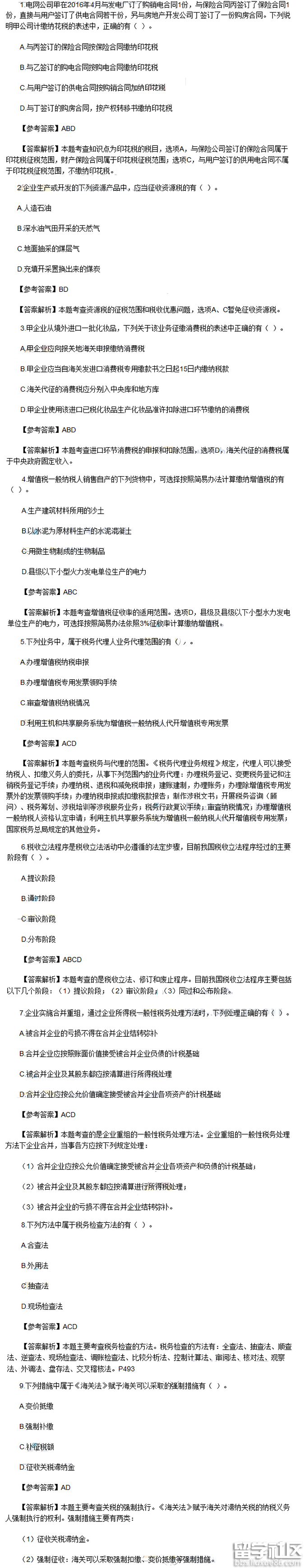
2016注册会计师税法考试真题附答案(多选题)
多选题

注册会计师考试频道推荐:
...
2016年注册会计师考试已经落下帷幕,出国留学网注册会计师考试栏目为大家分享“2016注册会计师税法考试真题附答案”,希望对考生能有帮助。想了解更多关于注册会计师考试的讯息,请继续关注我们网站的更新。
注册会计师2016年税法考试单选题附答案
单选题


注册会计师考试频道推荐:
2016年注册会计师专业阶段考试将于10月15日-16日举行,注会考试被称为最难考,备考过程中每一位考生都承受着沉重的压力,出国留学网注册会计师考试栏目为大家分享“2016注册会计师税法考试真题涉及考点分析”,希望对考生能有帮助。想了解更多关于注册会计师考试的讯息,请继续关注我们网站的更新。
2016注册会计师税法考试真题涉及考点分析
纳税质押的范围、纳税义务发生时间、车船税的计税单位、专用发票的开票限额、计税价格方法的选择问题、生产企业出口退税问题、变更和注销税务登记的范围、税法要素中各个项目的区别、
契税的计税依据、消费税的征税范围、税收的内涵、城建税的计税依据、资源税的计税依据、消费税的征收管理、沪港通股票市场交易个人所得税纳税问题、税务行政处罚的设定、特别关税的相关规定、
企业所得税收入的确认条件、车辆购置税的计税依据、房产税应纳税额的计算、稿酬所得应纳税所得额的确定、土地增值税特殊征税范围、海外账户税收遵从法案、企业转让上市公司限售股有关所得税处理、
印花税的税目、资源税的征税范围和税收优惠问题、进口环节消费税的申报和扣除范围、增值税征收率的适用范围、税务与代理的范围、税收立法、修订和废止程序、企业重组的一般性税务处理方法、税务检查的方法、关税的强制执行、境外所得抵扣税额的计算、消费税的计算、个人所得税应纳税额的计算、消费税应纳税额的计算
频道推荐:10-17
2016年注册会计师专业阶段考试将于10月15日-16日举行,出国留学网注册会计师考试栏目会为大家分享“2016注册会计师税法考试真题及答案解析汇总”,希望对考生能有帮助。想了解更多关于注册会计师考试的讯息,请继续关注我们网站的更新。
| 2016注册会计师税法考试真题及答案解析汇总 |
| 2016注册会计师税法考试真题及参考答案 |
| 注册会计师2016税法考试真题及答案解析(网友版) |
| 2016注册会计师税法考试真题附答案 |
| 2016注册会计师税法考试真题(含答案) |
10-17
2016年注册会计师考试已经落下帷幕,出国留学网注册会计师考试栏目为大家分享“2016注册会计师税法考试真题(含答案)”,希望对考生能有帮助。想了解更多关于注册会计师考试的讯息,请继续关注我们网站的更新。
2016注册会计师税法考试真题(含答案)
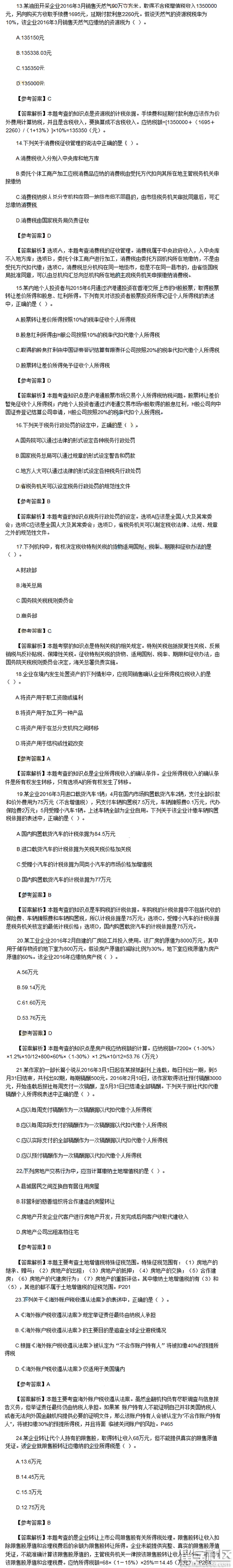
单选题


多选题

计算题

注册会计师考试频道推荐:
10-17
2016年注册会计师考试已经落下帷幕,出国留学网注册会计师考试栏目为大家分享“注册会计师2016年税法考试真题及答案”,希望对考生能有帮助。想了解更多关于注册会计师考试的讯息,请继续关注我们网站的更新。
注册会计师2016年税法考试真题及答案
单选题


多选题

计算题

...
注册会计师税法真题推荐访问